Organizations and Markets in Emerging Economies ISSN 2029-4581 eISSN 2345-0037
2024, vol. 15, no. 1(30), pp. 6–26 DOI: https://doi.org/10.15388/omee.2024.15.1
Shridhi Jain
Daly College of Business and Management, Indore, India
shridhijain23@gmail.com
Shubham Singhania (corresponding author)
Jaipuria Institute of Management, Jaipur, India
shubhamsinghania1@gmail.com
https://orcid.id/0000-0001-8473-9563
Varda Sardana
Jaipuria Institute of Management, Noida, India
varda.sardana@jaipuria.ac.in
https://orcid.id/0000-0003-1326-6273
Amiya Kumar Mohapatra
Jaipuria Institute of Management, Indore, India
amiya.mohapatra@jaipuria.ac.in
https://orcid.id/0000-0003-3963-5997
Abstract. The need to address global concerns has led to an increase in the significance of sustainable capitalism, which is located at the intersection of economics, business, and environmental studies. This study aims to delve into the theoretic evolution and academic structure of the relationship between sustainability and capitalism, by employing a bibliometric analysis. Relying on 687 documents, sourced from the Scopus database, this paper provides a thorough overview of the evolution of sustainable capitalism, highlighting significant turning points, essential themes, and new research directions. VOS-Viewer and R-Studio were used for implementing the techniques of citation, co-citation, and keyword analysis. The findings from the study have implications for multiple stakeholders. While the analysis could help researchers have a better understanding of the field and explore future research agendas, it can push the corporate houses to take necessary remedial actions for their past capitalist behavior. The study will also be beneficial for developing countries to understand the pressing issue of environmental damage and come up with cheaper yet effective ways to implement circular models of the economy.
Keywords: sustainability, capitalism, bibliometric analysis, literature review
Received: 22/11/2023. Accepted: 4/4/2024
Copyright © 2024 Shridhi Jain, Shubham Singhania, Varda Sardana, Amiya Kumar Mohapatra. Published by Vilnius University Press. This is an Open Access article distributed under the terms of the Creative Commons Attribution Licence, which permits unrestricted use, distribution, and reproduction in any medium, provided the original author and source are credited.
Sustainability refers to the optimal utilization of resources such that the necessities of both present and future generations are met economically (Basiago, 1995). It is the amalgamation of environmental health, social equity, and economic well-being to create flourishing, healthy, and variegated communities for the present generation and the generations to come. Sustainability recognizes the fact that these issues are interconnected, interdependent and complex (UCLA, 2021; Singh et al., 2024). Capitalism, on the other hand, is an economic system in which private actors own and control private property as per their best interests. With the help of their enormous capital, they are able to significantly influence demand and supply and then subsequently set prices of the goods and services (IMF, 2015). When these capitalists are not satisfied with the policies of the government, they may further resort to capital strike (stop investing) (Bowles et al., 1993). The virtues and boons of capitalism are ingrained in increased productivity and efficiency (World Economic Forum, 2016). Capitalism can lead to problems because most businesses are only concerned with profit orientation and merely displace the responsibility of social justice on other social groups. But environmental and social problems should be solved holistically, with the involvement and synergy of all social groups (Bell, 2015).
While the government is constantly making efforts to promote sustainability (Chamria et al., 2023), it has not done much. This is where the businesses come into picture. Businesses have the power to solve the pressing issue of environmental damage (Lee, 2021). Most nations are now capitalistic economies (World Population Review, 2023). Although capitalism has its advantages and benefits, it can cause serious problems if left unchecked (Lee, 2021). For instance, current market prices deplorably undervalue the four factors of production and often do not consider the value of the fourth factor, i.e., natural resources (Schweickart, 2010). We are allowing businesses that sell fossil fuels or other companies that produce enormous volumes of greenhouse gases to cause serious harm without even footing the bill for the same (Henderson, 2015). However, with the growing regulations related to corporate social responsibility, firms have started to become more conscious towards the harm they are causing to the environment, and have started working more responsibly (Zhang et al., 2023).
Ready or not, we are moving towards a world of scarce resources. Hence, we must calculate our return on resources while calculating our return on assets. The companies that fail to do so might cease to exist (Haanaes et al., 2013). Taking the above into consideration, the purpose of this study is to delve into the theoretic evolution and academic structure of the literature on the relationship between sustainability and capitalism. The review addresses the following research questions:
RQ1: What is the overall volume and dispersal, on the parameters of time and geography, of studies published on sustainability and capitalism?
RQ2: Which articles have had the most significant impact on sustainability and capitalism literature?
RQ3: What is the scholarly structure of the sustainability and capitalism knowledge base?
RQ4: Which themes and topics have attracted attention among scholars in the sustainability and capitalism research?
To address these questions, 687 articles, drawn from the Scopus database have been reviewed through a bibliometric analysis. The bibliometric analysis includes citation, co-citation, and keyword co-occurrence analysis to outline the academic structure of the knowledge base in the said domain (Sardana et al., 2023). The significance of bibliometric analysis lies in its ability to document the development of the studies and literature over a specific period of time (Zheng & Kouwenberg, 2019). In doing so, this research paper attempts to comprehensively capture the relationship between sustainability and capitalism.
2.1 Triple Bottom Line Theory: Triple bottom line (TBL) theory emerges from the sustainability perspective and is based upon the concept of finding a balance among the three elements of economics, ecology, and ethics (Żak, 2015). TBL accounting refers to computing the impact of a company not only in terms of pecuniary benefits, but also its social and environmental impact (Arowoshegbe et al., 2016). This theory suggests that companies must also focus on the welfare of the community and the environment, rather than just having a profit orientation (Pandiangan et al., 2022). The triple bottom line approach aims to value assets more accurately, keeping in mind the 3Ps (people, planet, profit) so that the capital is employed effectively (Hammer & Pivo, 2017).
2.2 Circular Economy Theory: The circular economy champions industrialization and ensures that resources are kept in use for as long as possible, while also ensuring that profit orientation is not the only motive (Prendeville et al., 2014). While a linear economy converts natural resources into waste through production and has a negative bearing on the environment, a circular economy has no net effect on the environment (Murray et al., 2017). The circular economy is a new type of economy that focuses both on economics and sustainable development. It also emphasizes on sustainable production and innovation-based methodology (Banaitė, 2016). Such an economy makes use of the 4R’s: reusing, recycling, reducing, and recovering the materials in the supply chain (Kirchherr et al., 2023). So, in its broad ambit, the circular economy theory is fostered towards achieving the highest degree of utility in the economy with the given amount of resources.
2.3 Natural Capitalism Theory: Natural capital, which includes natural resources, ecosystems, and the like, has become one of the most important capitals in the current scenario (Barbier, 2019). Natural capitalism theory is based on four underlying principles: a) resource efficiency, that is, using the resources 10 to 100 times more productively, b) redesigning the production process on biological lines with closed loops, no toxicity, and no waste, c) a shift in the business model from selling to leasing, a continuous service that helps fulfill the evolving needs of consumers, and d) reinvesting profits in the most productive way possible (Lovins & Gummer, 1999).
2.4 Regenerative Capitalism Theory: Regenerative capitalism recognizes that the current capitalist system is flawed as it is based on increasing exploitation and destruction of resources. It proposes that abundance and prosperity result from aligning economic systems with sustainability principles (Gibbons, 2020). A regenerative economy is characterized by the principles that prioritize sacred relationships with nature, entrepreneurial innovation, holistic wealth, equitable prosperity, resource circularity, collaborative abundance, resilience, and the nurturing of healthy, place-centered communities (Fullerton & Lovins, 2009). Regenerative capitalism is an effective integration of both capitalist and socialist views. It is not about doing away with capitalism, but reforming it in a way that produces inclusive and broadly shared vitality (Fullerton, 2015). Regenerative capitalism goes beyond utilization of resources and focusses on restoration of environment, society, markets and ethical considerations while taking collective or individual action (Perez & Carvajal, 2022). In a broad sense, this goes beyond mere utilization of the resources and emphasizes on regenerating the natural growth in the environment, biodiversity and ecosystem as a whole.
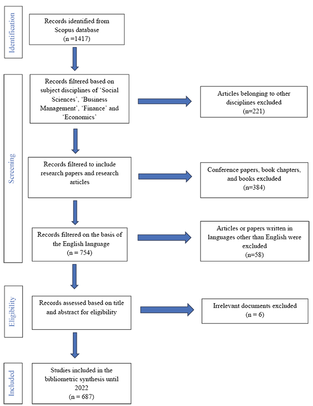
The study relies on the Scopus database by Elsevier in order to collect and extract the relevant documents for the analysis, in line with various past studies (Aksnes & Sivertsen, 2019; Farrukh et al., 2022). A keyword search was conducted on the database using the keywords “Sustainab*” AND “Capitalism”, which yielded 1417 documents across various disciplines till the year ending 2022. A primary filter was employed to limit the documents to the fields of business, finance and social sciences, resulting in 1196 documents. A secondary filter was applied to limit the study to research papers and research articles, thereby eliminating book chapters, books, and conference papers, which are majorly grey literature, not subjected to an extensive peer review (Sardana & Singhania, 2022). Further, the documents that were not in English were excluded, leading to 754 documents, which were then manually screened to remove irrelevant and unsuitable documents. As a result, a total of 687 documents were put under scrutiny for analysis.
Figure 1
Overview of the Inclusion and Exclusion Criteria Based on the PRISMA Framework (Page et al., 2021).

Figure 1 provides an overview of the inclusion and exclusion criteria. We used the PRISMA (Preferred Reporting Items for Systematic Reviews and Meta-analyses) framework (Page et al., 2021) as a systematic approach for extraction and screening of documents.
The next step after article selection was to identify methods and modalities for conducting further analysis. Predominantly, a bibliometric analysis uses 2 methods: scientific mapping and performance analysis. Scientific mapping employs diagrams and visualization to find links between various structures and concepts. On the other hand, performance analysis is the analysis of all citations, co-citations, keywords, etc., which is useful in determining the most influential authors, papers, or journals (Talebmorad & Ostad-Ali-Askari, 2022; Gao et al., 2021). Citation analysis and co-occurrence analysis were used to answer various research questions and help get a glance at the evolution of the literature on sustainability and capitalism (Singhania et al., 2023).
Citation analysis helps determine the number of times a given document has been cited by other papers in the database (Scopus database). In terms of research dimensions, citations are directly correlated with scholarly impact (Singhania et al., 2022).
The bibliometric analysis was conducted using two software programs, namely VOS-Viewer and R-studio. VOS Viewer is primarily concerned with creating maps based on the data using the VOS mapping technique and the VOS clustering technique. It also helps in viewing, exploring and analyzing maps (Van Eck et al., 2010). R -Studio is an integrated development environment for the R programming language. It combines various components of R to make a coherent and systematic workbench (Allaire, 2012). The bibliometric analysis through the software facilitated the outlining of the past research, as well as drawing inferences about future research in the domain of sustainability and capitalism.
The first analysis is focused on the volume of publications over the last 33 years ranging from 1990 to 2022. Figure 2 shows that the knowledge base of sustainability and capitalism has witnessed a slow and steady growth. Though the number of total publications seems small, we must take cognizance of the fact that sustainability and capitalism received greater attention after the United Nations Sustainable Development Goals (UN SDGs) were set for the year 2030 and adopted by all member nations (Cordova & Celone, 2019; Morton et al., 2017). Further, a lot of publications that were of little importance to scientific research and were not subject to extensive peer review like books, book chapters, and reports were excluded from analysis.
Figure 2 exhibits a steep growth in publications beyond the year 2000, which marked the introduction of MDGs (Millennium Development Goals) that intended to eradicate poverty, increase education, and fulfill other social objectives by 2015. The plausible reason for the rise in the publications post 2015 is the introduction of SDGs. The UN SDGs proposed 17 goals, out of which seven were directly related to sustainability, and hence there was a growth in research on ways of achieving these goals effectively and efficiently (United Nations, 2023). There is a lot of potential for further research in this sphere given the current scenario of excessive pollution, global warming, and profligate use of non-renewable resources (Ogunkunle & Ahmed, 2019; Serrano et al., 2020; Karmalkar & Bradley, 2017).
Figure 2
Temporal Trend of Articles Published in the Domain of Sustainable Capitalism (1990-2022)

Citation analysis has been used in order to uncover the spread of articles on the said domain across countries, on the basis of volume as well as citations. Citation analysis determines the number of times a given document in the database has been cited by other papers in the database. In the research sphere, citations are recognized as a measure of scholarly impact (Donthu et al., 2021).
The analysis highlights that the literature is globally spread in more than 40 countries and in all continents. Table 1 displays the geographical distribution of the literature for the 20 most actively publishing countries. In terms of output, developed countries take the lead, with the United States of America (USA) occupying the first position with 181 publications, followed by the United Kingdom (113), Australia (65), and Canada (42). These four nations together make up 58.3% of all documents produced till 2022. It is not surprising to see the USA and the United Kingdom on the top of the list as they both rank very well on the Sustainable Development Report (2023) by the United Nations. The USA is at rank 39 and the UK at rank 11 on sustainable development report, which indicates that they are making considerable efforts to achieve the SDGs effectively and efficiently (Singh et al., 2021). Table 1 also indicates that even though the volume of publications in developing countries is relatively lower than that of developed countries, they are slowly picking up the pace and have started understanding the significance of sustainability and why achieving the SDGs is of utmost importance (Kharazishvili et al., 2020). Developing economies like South Africa (17), China (13), Brazil (10), and India (10) make up 7.28% of the total publications. Therefore, despite the dominance of developed countries, sustainability and capitalism have received recognition across the globe.
Table 1
Top 20 Most Active Countries in Publishing Articles on Sustainability and Capitalism, Based on Citations
|
Rank |
Country |
Type of |
Documents |
Citations |
ACPD |
Percentage |
|
1 |
USA |
Developed |
181 |
11363 |
62.78 |
26.35% |
|
2 |
United Kingdom |
Developed |
113 |
5012 |
44.35 |
16.45% |
|
3 |
Australia |
Developed |
65 |
1841 |
28.32 |
9.46% |
|
4 |
Netherlands |
Developed |
28 |
1777 |
63.46 |
4.08% |
|
5 |
France |
Developed |
20 |
1551 |
77.55 |
2.91% |
|
6 |
Canada |
Developed |
42 |
1079 |
25.69 |
6.11% |
|
7 |
Sweden |
Developed |
14 |
687 |
49.07 |
2.04% |
|
8 |
Germany |
Developed |
24 |
456 |
19.00 |
3.49% |
|
9 |
South Africa |
Developing |
17 |
338 |
19.88 |
2.47% |
|
10 |
Italy |
Developed |
19 |
236 |
12.42 |
2.77% |
|
11 |
Spain |
Developed |
13 |
228 |
17.54 |
1.89% |
|
12 |
Brazil |
Developing |
10 |
216 |
21.60 |
1.46% |
|
13 |
Austria |
Developed |
11 |
192 |
17.45 |
1.60% |
|
14 |
China |
Developing |
13 |
171 |
13.15 |
1.89% |
|
15 |
Finland |
Developed |
12 |
158 |
13.17 |
1.75% |
|
16 |
Norway |
Developed |
15 |
129 |
8.60 |
2.18% |
|
17 |
Belgium |
Developed |
7 |
123 |
17.57 |
1.02% |
|
18 |
New Zealand |
Developed |
8 |
102 |
12.75 |
1.16% |
|
19 |
Denmark |
Developed |
7 |
101 |
14.43 |
1.02% |
|
20 |
India |
Developing |
10 |
31 |
3.10 |
1.46% |
Note. Based on Scopus database.
The citation and spatial analysis of documents highlights an interesting aspect. While countries like Germany and Italy are also publishing a reasonable number of documents, their average citations per document (ACPD) is relatively lower than that of other countries (like Sweden and Brazil). On the other hand, Netherlands and France have a relatively lower number of documents, but their ACPD is among the highest in the lot. ACPD is a metric that helps analyze the quality of the papers; and hence, this measure is important to compare, along with absolute measures like volume of documents published and citations.
Table 2 presents the top 10 most influential articles published in the field of sustainability and capitalism on the basis of citation analysis. These articles can be divided into four categories, i.e., a) tools required for achieving sustainable development, b) strategically inculcating sustainable development, c) need for reform in social and economic spheres, and d) radical transformations in the field of sustainability. All the papers highlight the role of economic development and how it has worsened the environmental health.
Table 2
Top 10 Most Influential Articles in the Field of Sustainability and Capitalism, Based on Citation Analysis
|
Rank |
Document Name |
Publisher |
Journal |
Citations |
Year |
Type of Paper |
|
1 |
Explicating dynamic capabilities: the nature and micro-foundations of (sustainable) enterprise performance |
Wiley- Blackwell |
Strategic Management Journal |
6833 |
2007 |
Conceptual |
|
2 |
A positive theory of social entrepreneurship |
Springer |
Journal of Business Ethics |
841 |
2012 |
Conceptual |
|
3 |
The sharing economy: A pathway to sustainability or a nightmarish form of neoliberal capitalism? |
Elsevier |
Ecological Economics |
829 |
2016 |
Conceptual |
|
4 |
Stakeholder theory: the state of the art |
Academy of Management |
Academy of Management Annals |
677 |
2010 |
Literature Review |
|
5 |
Strategic sustainable development — selection, design, and synergies of applied tools |
Elsevier |
Journal of Cleaner Production |
510 |
2002 |
Conceptual |
|
6 |
Sociology, environment, and modernity: Ecological modernization as a theory of social change |
Taylor and Francis |
Society and Natural resources |
465 |
1992 |
Conceptual |
|
7 |
Social, environmental, and sustainability reporting and organizational value creation? Whose value? Whose creation? |
Emerald |
Accounting Auditing and Accountability Journal |
409 |
2006 |
Conceptual |
|
8 |
A critical appraisal of Sustainable Consumption and Production research: The reformist, revolutionary, and reconfiguration positions |
Elsevier |
Global Environmental change |
266 |
2015 |
Conceptual |
|
9 |
Degrowing tourism: rethinking tourism |
Taylor and Francis |
Journal of Sustainable Tourism |
251 |
2019 |
Conceptual |
|
10 |
Diversifying and de-growing the circular economy: Radical social transformation in a resource-scarce world |
Elsevier |
Futures |
224 |
2016 |
Conceptual |
Note. Based on Scopus database.
The co-citation analysis is a scientific mapping tool that helps discover the evolution of literature over time and facilitates the uncovering of various interlinkages and themes that have been developed (Bhaiswar et al., 2021; Singhania et al., 2023).
Based on our co-citation analysis in Figure 3, we can identify 3 clusters, and an in-depth analysis of documents in these clusters reveals the themes elaborated below.
Figure 3
Co-Citation Network Based on Cited References with Minimum of Five Citations

Note. Based on VOS-Viewer.
Cluster 1: Dimensions and Consequences of Sustainable Capitalism
Cluster 1, represented by the red color, elaborates the consequences and dimensions of sustainable capitalism. Studies relating to the consequences of capitalism suggest that capitalism’s need for continuous accumulation of resources is highly unsustainable and drives ecological destruction (O’Connor, 1998). The studies also highlight the limitations to economic growth, suggesting that striving to achieve endless economic growth is highly unsustainable given that the earth has finite resources and using them judiciously becomes very important to sustain in the long term (Jackson, 2009). Some studies talk about the fact that crises are used by people to implement neoliberal policies that are destructive to our ecology, and situations of crises are exploited so that they can implement capitalistic policies (Klein, 2007), Further, the articles in this cluster underline the consequences of globalization and how the benefits of globalization are unjustly distributed. They also raise doubt on the ethics of globalization as well as the challenges and opportunities presented by it (Bauman, 1998). As far as the dimensions or elements of sustainable capitalism are concerned, the studies reiterate that to achieve sustainable capitalism, we would require poverty eradication, green jobs, focus on renewable energy, resource efficiency, and waste reduction, all of which require a radical transformation in policies (United Nations, 2023; Hawken & Lovin, 1999). Studies also suggest that reforms will help address important issues like poverty, environmental degradation, and economic growth (Fay, 2012; Hawkin & Lovins, 1999).
Cluster 2: Ownership of Commons & Sustainability
Cluster 2 is represented by the green node. The articles in this cluster are concerned with the implications of privatization of common resources. The studies explain how the common resources are to be allocated in a way that they meet both environmental and economic goals (Barnes, 2001). The privatization of common resources has led to multiple negative externalities, and there is a need for the resources to be protected and restored (Bollier, 2002; Donahue, 1999; Klein, 2001). Not only this, but the benefits and burdens associated with resources are unjustly divided between different geographic areas, pointing towards the need to address these issues through activism (Harvey, 1996).
Cluster 3: Economics Behind Sustainable Capitalism
Cluster 3, represented by the blue node, highlights the relationship between sustainability and capitalism. The cluster is based on two schools of thought: one that focuses on the inherent flaws of capitalism (Harvey, 1987), and the other that focuses on the evolution and growth of money due to social, political, and economic factors (Daly, 1999; Lietaer, 2001). Studies on the first school of thought recognize and identify the inherent flaws in capitalism, its vulnerabilities, and how the current situation is not sustainable (Harvey, 1987; Marx, 1954). On the other hand, studies based on the second school of thought discuss the intricate relationship between economics and the environment and propose an alternative paradigm that seeks to integrate both economic and environmental parameters (Daly, 1999). In the evolution of the money perspective, studies have proposed introducing complementary currencies that incentivize sustainability, leading to a more just and equitable society (Lietaer, 2001).
A keyword analysis was undertaken to identify various predominant research themes in the field of sustainability and capitalism. Keyword analysis is an auxiliary field that is instrumental in finding reiterative words, trending domains, and emerging research topics (Sardana & Singhania, 2023).
A keyword co-occurrence analysis was conducted to determine the emerging research avenues within sustainability and capitalism (Figure 4). This analysis focused on recurrent keywords and the broadening of themes over some time. In Figure 4, the emerging themes are shown in a yellow and light green color. Based on the frequency of occurrence and time horizon, the emerging themes identified are ‘varieties of capital’, ‘inequality’, ‘environmental prediction’, and ‘degrowth’.
Figure 4
Temporal Overlay on a Keyword Co-Occurrence Map for the Sustainability and Capitalism Knowledge Base

Note. Based on Scopus database and VOS Viewer.
Topics like ‘capitalism’ and ‘sustainable development’ are subject to a lot of analysis, and multiple studies are trying to understand the complex relationship between capitalism and ecological crises (Zhang, 2023; Hussain & Ahmed, 2023). Studies have further concluded that if capitalism is not reformed, it might lead to ecological crises (Guttmann, 2023). Another dimension that received close attention from scholars was ‘varieties of capital’, with research articles shedding light on the importance of identifying the strengths and weaknesses associated with the varieties of capitalism model and also developing a deeper understanding of political contestation and complexities with regard to capitalism in different nations (Howell, 2003). Further, ‘degrowth’ is an area that has received substantial consideration, with articles addressing the integration of degrowth practices in various programs like Agenda 2030, New Urban Agenda, etc. (Otchere-Darko, 2023). Articles also suggest a more comprehensive understanding of degrowth and reiterate the importance of inculcating deep transitions within certain areas (Buch-Hansen & Nesterova, 2023). An additional keyword that has received a lot of scrutiny, and also has a scope for further research, is ‘environmental prediction’. Studies on this topic deal with susceptibility to environmental degradation (Wang, Wang et al., 2023), prediction on the emission of atmospheric pollutants (Lux et al., 2023), and ways of predicting the amount of noise pollution in cities (Yunus et al., 2023). Another keyword identified was ‘inequality’. Studies have tried to measure the impact of a sustainable development policy on income inequality (Li et al., 2023) while also discussing the challenges of addressing inequalities in the context of SDGs (Rothe et al., 2023). The articles also discuss the relations between financial stability and sustainable development (Ozili & Lorember, 2023).
Degrowth refers to a socio-political and economic principle that challenges the growth-oriented model of development. It champions a reductionist approach in terms of resource utilization and economic growth to achieve sustainable development (Ramcilovic-Suominen, 2023). Prior literature has made efforts to bridge the gap between the theoretical concept of degrowth and its practical implementation (Kaika et al., 2023), the role of companies adopting degrowth or a reductionist approach to fighting global warming (Lux et al., 2023), and how the concept of degrowth can be aligned with urban economics to develop more sustainable and resource-efficient cities (Khmara & Kronenberg, 2023). Apart from these topics, the concept of degrowth is at a preliminary stage, and further research can be conducted on various aspects of degrowth, e.g., the link between observed degrowth in activity and the actual declaration to analyze the real effect, and detailed research to advance the development of resource-efficient urban cities.
Previous literature has discussed the impact of climate change, specifically drought, on human migration, and has accentuated the significance of mitigating the problem of migration (Smirnov et al., 2023). Literature has discussed the impact of urban land change and surface temperature in China (Wang, Zhang et al., 2023), as well as the need for integrating the different models and observation to make predictions about the environment (Gettelman et al., 2022). Studies have argued that conservation policies may not be feasible, rather, the species should be conserved in their current homes, especially places with good climate (Maclean & Early, 2023). Future research could consider understanding the impact of migration on other natural disasters, and cost-benefit analysis could be undertaken to determine the social and economic costs of migration. The potential for future development of advanced models so that predictions are more accurate could also be explored.
Inequality is a theme that has a large scope for further research in the domain of sustainable capitalism. Prior studies on this topic analyze issues of energy inequality and its implications for a climate-neutral society (Volodzkiene & Streimikiene, 2023), addressing income inequality and carbon emission efficiency to attain sustainable development goals (Wang, Wang et al., 2023), and discuss the complex relationship between sustainable development goals and environmental degradation, inequality, and poverty (Rammelt, 2023). Some studies have also analyzed the disparity between carbon emissions and economic growth within the countries (Zhang, Zhang et al., 2023). Future research directions include understanding energy inequality beyond conceptualization and in-depth research. AI-driven methodologies can transform the study of inequality. Future research could also involve the quantification of injustice like environmental degradation and impact of such injustice.
The study offers various implications for researchers and academicians working in the sphere of sustainability and capitalism. Primarily the study highlights the nature, direction, and developments that have taken place in the field of sustainability and capitalism, which would help researchers have a better understanding of the field and enable them to explore future research agendas. The study would also be useful to the corporate houses who can very well understand the consequences of externalities imposed by the hazardous activities of these firms and shall take necessary remedial actions.
The study may prove to be beneficial for developing countries who understand the pressing issue of environmental damage and come up with cheaper yet effective ways to implement circular models of economy while reducing the waste generated, which leads to preserving biodiversity, cultivating healthier communities and minimizing pollution caused by current practices. The study could also be helpful for the policymakers who can draw meaningful conclusions in terms of the dominant literature on sustainability and capitalism, which would help them formulate suitable policies for sustainable development. For instance, policy makers in various economies have crafted both voluntary as well as mandatory guidelines with respect to the firms, to create a corporate social responsibility fund which can be utilized for various community and social services projects for the welfare of society as a whole (Singh, Kota et al., 2021). On similar lines, there are institutions at the global forum which have been promoting millennium development goals and sustainable development goals to improve the quality of life and environment (United Nations, 2023). Despite the growth in terms of the policies, there are various challenges with respect to the implementation of these policies.
The major challenge lies in the implementation of these existing policies in the developing countries, because of which these economies rank lower in the sustainable development report. Moreover, these economies are at the stage where there is more focus on building the basic infrastructural facilities. Once these are in a stable phase, these economies will be in a position to focus on implementing sustainable policies. Furthermore, going forward, the findings suggests that more developed countries have started coming forward and collaborating with these developing economies and extending a helping hand, which will further foster the sustainable policies at wider scales.
This study aimed to undertake a quantitative review of literature on sustainability and capitalism through a bibliometric analysis of scholarly articles over the past 33 years, ranging from 1990 to 2022. The analysis reveals that literature has witnessed a slow yet steady growth over the past three decades. The same can be attributed to the UN’s increased focus on sustainable development and the launch of agendas like MDGs and SDGs, which all member nations had to adopt. The findings from the geographical distribution of the literature show that developed countries take the lead in terms of both the number of publications and citations, and this is in line with their rankings on the sustainability development report as well.
Another essential characteristic of bibliometric mapping is identifying the most influential articles that have contributed to the specified literature, through the citation analysis. It points out that the literature in the field of sustainability and capitalism is quite diverse, ranging from topics like strategic sustainable development to tools used in sustainable development, to the need for reforms in social and economic spheres. Further, the co-citation analysis helps uncover three broad themes explored in the literature, including dimensions and consequences of sustainable capitalism, ownership of commons and sustainability, as well as economics behind sustainable capitalism. Finally, the keyword co-occurrence analysis points toward the topics that have recently emerged in the study such as the ‘varieties of capital, ‘degrowth’, ‘environmental prediction’ and ‘inequality’. These are some topics that scholars can pursue in the future as well.
The study, however, has certain limitations. Firstly, it is based on the Scopus database only, due to which the papers that are not listed in the database might have been missed. Secondly, the software used for the bibliometric analysis were VOS-Viewer and R-studio. Some other software, such as Gephi, could also be used for better visualizations. Thirdly, the bibliometric analysis, being a quantitative method of review, tends to lose its essence by not capturing the qualitative aspects of the theme, which has been discussed upon. Despite its limitations, this study offers multiple implications for various stakeholders.
Aksnes, D. W., & Sivertsen, G. (2019). A Criteria-based Assessment of the Coverage of Scopus and Web of Science. Journal of Data and Information Science, 4(1), 1–21. https://doi.org/10.2478/jdis-2019-0001
Allaire, J. (2012). RStudio: Integrated Development Environment for R. Journal of Financial Economics, 770(394), 165–171. Access Link: https://www.r-project.org/conferences/useR-2011/abstracts/180111-allairejj.pdf
Arowoshegbe, A. O., Emmanuel, U., & Gina, A. (2016). Sustainability and Triple Bottom Line: An Overview of Two Interrelated Concepts. Igbinedion University Journal of Accounting, 2(16), 88–126. Access Link: https://www.researchgate.net/profile/Emmanuel-Uniamikogbo/publication/322367106_SUSTAINABILITY_AND_TRIPLE_BOTTOM_LINE_AN_OVERVIEW_OF_TWO_INTERRELATED_CONCEPTS/links/5a563e3eaca272bb6963e2f0/SUSTAINABILITY-AND-TRIPLE-BOTTOM-LINE-AN-OVERVIEW-OF-TWO-INTERRELATED-CONCEPTS.pdf
Banaitė, D. (2016). Towards Circular Economy: Analysis of Indicators in the Context of Sustainable Development. Social Transformation in Contemporary Society, 4(9), 142–150. Access Link: https://web.archive.org/web/20171202102109id_/http://stics.mruni.eu/wp-content/uploads/2016/07/STICS_2016_4_142-150.pdf
Barbier, E. B. (2019). The concept of natural capital. Oxford Review of Economic Policy, 35(1), 14–36. https://doi.org/10.1093/oxrep/gry028
Barnes, P. (2001). Who Owns the Sky? Our Common Assets and the Future of Capitalism. Island Press.
Basiago, A. D. (1995). Methods of defining ‘sustainability’. Sustainable Development, 3(3), 109–119. https://doi.org/10.1002/sd.3460030302
Bauman, Z. (1998). Globalization: The Human Consequences. Columbia University Press. https://www.jstor.org/stable/25611608
Bell, K. (2015). Can the capitalist economic system deliver environmental justice? Environmental Research Letters, 10(12), 125017. https://doi.org/10.1088/1748-9326/10/12/125017
Bhaiswar, R., Meenakshi, N., & Chawla, D. (2021). Evolution of Electronic Word of Mouth: A Systematic Literature Review Using Bibliometric Analysis of 20 Years (2000–2020). FIIB Business Review, 10(3), 215–231. https://doi.org/10.1177/23197145211032408
Bollier, D. (2002). Silent Theft: The Private Plunder of our Common Wealth. Routledge. https://doi.org/10.4324/9780203821855
Bowles, S., Edwards, R., & Roosevelt, F. (1993). Understanding Capitalism. Harper Collins College. Access Link: https://sttpml.org/wp-content/uploads/2014/08/UnderstandingCapitalismInstructorsManual.pdf
Buch-Hansen, H., & Nesterova, I. (2023). Less and more: Conceptualising degrowth transformations. Ecological Economics, 205, 107731. https://doi.org/10.1016/j.ecolecon.2022.107731
Chamria, H., Singhania, S., & Sardana, V. (2023). Sustainable Development through Green Building: A Holistic Exploration. Journal of Management & Public Policy, 15(1). https://doi.org/10.47914/jmpp.2023.v15i1.004
Cordova, M. F., & Celone, A. (2019). SDGs and Innovation in the Business Context Literature Review. Sustainability, 11(24), 7043. https://doi.org/10.3390/su11247043
Daly, H. E. (1999). Ecological Economics and the Ecology of Economics: Essays in Criticism.
Donahue, B. (1999). Reclaiming the Commons: Community Farms & Forests in a New England Town. New York Times Book Review, 104, 29–29.
Donthu, N., Kumar, S., Mukherjee, D., Pandey, N., & Lim, W. M. (2021). How to conduct a bibliometric analysis: An overview and guidelines. Journal of Business Research, 133, 285–296. https://doi.org/10.1016/j.jbusres.2021.04.070
Farrukh, M., Raza, A., Meng, F., & Wu, Y. (2022). CMS at 13: A retrospective of the journey. Chinese Management Studies, 16(1), 119–139. https://doi.org/10.1108/CMS-07-2020-0291
Fay, M. (2012). Inclusive Green Growth: The Pathway to Sustainable Development. World Bank Publications. Access Link: https://books.google.co.in/books?hl=en&lr=&id=_-dLBmoHFP0C&oi=fnd&pg=PR5&dq=Fay,+M.+(2012).+Inclusive+green+growth:+The+pathway+to+sustainable+development.+World+Bank+Publications.&ots=IAb6t-W5ne&sig=tJgbdHu_fKuOF95O_y8fzS5orQI&redir_esc=y#v=onepage&q&f=false
Fullerton, J. (2015). Regenerative Capitalism: How Universal Principles and Patterns Will Shape Our New Economy. Capital Institute. Access Link: https://futurestewards.com/wp-content/uploads/2021/10/2015-Regenerative-Capitalism-4-20-15-final-1.pdf
Fullerton, J., & Lovins, H. (2009). Transforming Finance and the Regenerative Economy. Access Link: http://staging.community-wealth.org/sites/clone.community-wealth.org/files/downloads/paper-fullerton-lovins.pdf
Gao, S., Meng, F., Gu, Z., Liu, Z., & Farrukh, M. (2021). Mapping and Clustering Analysis on Environmental, Social, and Governance Field: A Bibliometric Analysis Using Scopus. Sustainability, 13(13), 7304. https://doi.org/10.3390/su13137304
Gettelman, A., Geer, A. J., Forbes, R. M., Carmichael, G. R., Feingold, G., Posselt, D. J., ... & Zuidema, P. (2022). The future of Earth system prediction: Advances in model-data fusion. Science Advances, 8(14), eabn3488. Access Link: https://www.science.org/doi/full/10.1126/sciadv.abn3488
Gibbons, L. V. (2020). Regenerative—The New Sustainable? Sustainability, 12(13), 5483. https://doi.org/10.3390/su12135483
Gonzalez-Perez, M. A., & Piedrahita-Carvajal, D. (2022). Collective Action for a Regenerative Future. In Regenerative and Sustainable Futures for Latin America and the Caribbean: Collective Action for a Region with a Better Tomorrow (pp. 255–264). Emerald Publishing Limited. https://doi.org/10.1108/978-1-80117-864-820221012
Guttmann, R. (2023). Can we reform capitalism for its own good? A roadmap to sustainability. PSL Quarterly Review, 76(304). https://doi.org/10.13133/2037-3643/18094
Haanaes, K., Michael, D., Jurgens, J., & Rangan, S. (2013). Making Sustainability Profitable. Harvard Business Review, 91(3), 110–115. Access Link: https://dialnet.unirioja.es/servlet/articulo?codigo=4298773
Hammer, J., & Pivo, G. (2017). The Triple Bottom Line and Sustainable Economic Development: Theory and Practice. Economic Development Quarterly, 31(1), 25–36. https://doi.org/10.1177/0891242416674808
Harvey, D. (1987). More on the Limits to Capital. Monthly Review, 39(1), 54–59. Access Link: https://michaelalebowitz.com/wp-content/uploads/2021/07/A-Rejoinder-2.pdf
Harvey, D. (1996). Justice, Nature and the Geography of Difference. Wiley-Blackwell. https://hdl.handle.net/20.500.12365/17640
Hawken, P., Lovins, H., & Lovins, A. (1999). Natural Capitalism: Creating the Next Industrial Revolution. New York: Little, Brown & Company.
Henderson, R. (2015). Making the Business Case for Environmental Sustainability. In R. Henderson, R. Gulati, & M. Tushman (Eds.), Leading Sustainable Change: An Organizational Perspective (pp. 22–47). https://doi.org/10.1093/acprof:oso/9780198704072.001.0001
Howell, C. (2003). Varieties of Capitalism: And Then There Was One?. Comparative Politics, 36(1), 103–124. https://doi.org/10.2307/4150162
Hussain, S., & Ahmed, P. (2023). Capitalism Subdues Natural Environment: An Eco-Marxist Study of South Indian Movie Pushpa. International Journal of Contemporary Research in Multidisciplinary, 2(2), 01–06. Access Link: https://www.researchgate.net/profile/Shafqat-Hussain-16/publication/369474747_Capitalism_Subdues_Natural_Environment_an_Eco-Marxist_Study_of_South_Indian_Movie_Pushpa/links/641c98fca1b72772e420aec5/Capitalism-Subdues-Natural-Environment-an-Eco-Marxist-Study-of-South-Indian-Movie-Pushpa.pdf
International Monetary Fund. (2015). International Monetary Fund Annual Report 2015: Tackling Challenges Together.
Jackson, T. (2009). Prosperity without Growth: Economics for a Finite Planet. Routledge. https://doi.org/10.4324/9781849774338
Kaika, M., Varvarousis, A., Demaria, F., & March, H. (2023). Urbanizing Degrowth: Five Steps Towards a Radical Spatial Degrowth Agenda for Planning in the Face of Climate Emergency. Urban Studies, 60(7), 1191–1211. https://doi.org/10.1177/00420980231162234
Karmalkar, A. V., & Bradley, R. S. (2017). Consequences of Global Warming of 1.5°C and 2°C for Regional Temperature and Precipitation Changes in the Contiguous United States. PloS One, 12(1), e0168697. https://doi.org/10.1371/journal.pone.0168697
Kharazishvili, Y., Kwilinski, A., Grishnova, O., & Dzwigol, H. (2020). Social Safety of Society for Developing Countries to Meet Sustainable Development Standards: Indicators, Level, Strategic Benchmarks (with Calculations Based on the Case Study of Ukraine). Sustainability, 12(21), 8953. https://doi.org/10.3390/su12218953
Khmara, Y., & Kronenberg, J. (2023). Urban degrowth economics: making cities better places for living, working, and playing. Local Environment, 28(3), 304–321. https://doi.org/10.1080/13549839.2022.2136638
Kirchherr, J., Yang, N. H. N., Schulze-Spüntrup, F., Heerink, M. J., & Hartley, K. (2023). Conceptualizing the Circular Economy (Revisited): An Analysis of 221 Definitions. Resources, Conservation and Recycling, 194, 107001. https://doi.org/10.1016/j.resconrec.2023.107001
Klein, N. (2001). Reclaiming the Commons. New Left Review, 81–89. Access Link: https://newleftreview.org/issues/ii9/articles/naomi-klein-reclaiming-the-commons
Klein, N. (2007). The Shock Doctrine: The Rise of Disaster Capitalism. Macmillan.
Lee, J. (2021, September 8). The economics of sustainable capitalism. LinkedIn.com. Retrieved July 13, 2023, from https://www.linkedin.com/pulse/economics-sustainable-capitalism-joash-lee/
Li, M., Liu, J., Chen, Y., & Yang, Z. (2023). Can sustainable development strategy reduce income inequality in resource-based regions? A natural resource dependence perspective. Resources Policy, 81, 103330. https://doi.org/10.1016/j.resourpol.2023.103330
Lietaer, B. (2001). The Future of Money: Towards New Wealth, Work and a Wiser World. European Business Review, 13(2).
Lovins, A., & Lovins, H. (1999). Natural Capitalism. RSA JOURNAL-LONDON, pp. 126-127. Access Link: https://www.researchgate.net/profile/L-Hunter-Lovins/publication/265074221_Natural_Capitalism/links/54a995ce0cf256bf8bb95de4/Natural-Capitalism.pdf
Lux, G., Fromont, E., & Vo, T. L. H. (2023). Green business: Growth or degrowth to meet IPCC targets? Discussion of an assessment tool: IPCC CAPRO change target. Journal of Cleaner Production, 420, 138364. https://doi.org/10.1016/j.jclepro.2023.138364
Maclean, I. M., & Early, R. (2023). Macroclimate data overestimate range shifts of plants in response to climate change. Nature Climate Change, 13(5), 484–490. https://doi.org/10.1038/s41558-023-01650-3
Marx, K., & Engels, F. (1954). Capital: A Critique of Political Economy. Book 1, The Process of Production of Capital. Lawrence & Wishart.
Morton, S., Pencheon, D., & Squires, N. (2017). Sustainable Development Goals (SDGs), and their implementation: A national global framework for health, development and equity needs a systems approach at every level. British Medical Bulletin, 124(1), 81–90. https://doi.org/10.1093/bmb/ldx031
Murray, A., Skene, K., & Haynes, K. (2017). The Circular Economy: An Interdisciplinary Exploration of the Concept and Application in a Global Context. Journal of Business Ethics, 140, 369–380. https://doi.org/10.1007/s10551-015-2693-2
O’Connor, J. R. (Ed.). (1998). Natural Causes: Essays in Ecological Marxism. Guilford Press. Access Link: https://books.google.co.in/books?hl=en&lr=&id=4_cYGQ2BafUC&oi=fnd&pg=PA1&dq=O%27Connor,+J.+R.+(Ed.).+(1998).+%22Natural+causes:+Essays+in+ecological+Marxism,%22+Guilford+Press.+Ogunkunle,+O.,+%26+Ahmed,+N.+A.+(2019).+%22A+review+of+global+current+scenario+of+biodiesel+adoption+and+combustion+in+vehicular+diesel+engines,%22+Energy+Reports,+5,+1560-1579.&ots=BpZKl3uOkq&sig=cZ5AmK-49mxg5aAf9cdzJK7QSVA&redir_esc=y#v=onepage&q&f=false
Ogunkunle, O., & Ahmed, N. A. (2019). A review of global current scenario of biodiesel adoption and combustion in vehicular diesel engines. Energy Reports, 5, 1560–1579. https://doi.org/10.1016/j.egyr.2019.10.028
Otchere-Darko, W. (2023). Scaling-up degrowth: Re-imagining institutional responses to climate change. Urban Studies, 60(7), 1316–1325. https://doi.org/10.1177/00420980221146861
Ozili, P. K., & Iorember, P. T. (2023). Financial stability and sustainable development. International Journal of Finance & Economics. https://doi.org/10.1002/ijfe.2803
Page, M. J., McKenzie, J. E., Bossuyt, P. M., Boutron, I., Hoffmann, T. C., Mulrow, C. D., ... & Moher, D. (2021). The PRISMA 2020 statement: an updated guideline for reporting systematic reviews. International Journal of Surgery, 88, 105906. https://doi.org/10.1136/bmj.n71
Pandiangan, S. M. T., Oktafiana, F., Panjaitan, S. R., & Shifa, M. (2022). Analysis of Public Ownership and Management Ownership on the Implementation of the Triple Bottom Line in the Plantation Sector Listed on the Indonesia Stock Exchange. Budapest International Research and Critics Institute-Journal (BIRCI-Journal), 5(1), 349–3497.
Prendeville, S., Sanders, C., Sherry, J., & Costa, F. (2014). Circular Economy: Is it Enough. EcoDesign Centre. Access Link: https://www.researchgate.net/profile/Sharon-Prendeville-2/publication/301779162_Circular_Economy_Is_it_Enough/links/5727a2be08aef9c00b8b4ddd/Circular-Economy-Is-it-Enough.pdf
Ramcilovic-Suominen, S. (2023). Envisioning just transformations in and beyond the EU bioeconomy: inspirations from decolonial environmental justice and degrowth. Sustainability Science, 18(2), 707–722. https://doi.org/10.1007/s11625-022-01091-5
Rammelt, C. F., Gupta, J., Liverman, D., Scholtens, J., Ciobanu, D., Abrams, J. F., ... & Zimm, C. (2023). Impacts of meeting minimum access on critical earth systems amidst the Great Inequality. Nature Sustainability, 6(2), 212–221. https://doi.org/10.1038/s41893-022-00995-5
Rothe, F. F., Van Audenhove, L., & Loisen, J. (2023). Digital development, inequalities & the Sustainable Development Goals: what does ‘Leave No-One Behind’ mean for ICT4D?. Information Technology for Development, 29(1), 9–26. https://doi.org/10.1080/02681102.2022.2076640
Sardana, V., & Singhania, S. (2022). Fifty Years of Research in Deposit Insurance: A Bibliometric Analysis and Review. FIIB Business Review. https://doi.org/10.1177/23197145221116455
Sardana, V., & Singhania, S. (2023). Mapping the Field of Research on Entrepreneurial Success: A Bibliometric Study and Future Research Agenda. International Journal of Business Science and Applied Management, 18(2). https://www.researchgate.net/profile/Shubham-Singhania/publication/373271366_Mapping_the_Field_of_Research_on_Entrepreneurial_Success_A_Bibliometric_Study_and_Future_Research_Agenda/links/64e4812b434d3f628c3f5b1a/Mapping-the-Field-of-Research-on-Entrepreneurial-Success-A-Bibliometric-Study-and-Future-Research-Agenda.pdf
Sardana, V., Mohapatra, A. K., Singh, A. K., & Singhania, S. (2023). Unveiling Insurance and Risk Management Insights Through Bibliometric and Cluster Analysis. Prabandhan: Indian Journal of Management, 16(11), 8–26. https://doi.org/10.17010/pijom/2023/v16i11/173213
Schweickart, D. (2010). Is Sustainable Capitalism Possible?, Procedia–Social and Behavioral Sciences, 2(5), 6739–6752. https://doi.org/10.1016/j.sbspro.2010.05.020
Singh, A. K., Kota, H. B., Sardana, V., & Singhania, S. (2021). Does Gender Diversity on Board Promote Corporate Social Responsibility? An Empirical Analysis of Sustainable Development Goals. Australasian Accounting, Business and Finance Journal, 15(5), 22–40. http://dx.doi.org/10.14453/aabfj.v15i5.3
Singh, J., Sardana, V., & Singhania, S. (2024). Beyond compliance: the business case for gender diversity on boards and sustainability reporting in India. International Journal of System Assurance Engineering and Management, 1–10. https://doi.org/10.1007/s13198-023-02242-2
Singh, J., Singhania, S., & Aggrawal, D. (2021). Gender Diversity on Corporate Boards: Review and Future Research Agenda through Bibliometric Mapping. Corporate Governance and Sustainability Review, 5(3), 57–72. https://doi.org/10.22495/cgsrv5i3p5
Singhania, S., Singh, J., & Aggrawal, D. (2023). Gender diversity on board and corporate sustainability: a quantitative review based on bibliometric mapping. International Journal of System Assurance Engineering and Management, 14(1), 267–286. https://doi.org/10.1007/s13198-022-01789-w
Singhania, S., Singh, R. K., Singh, A. K., & Sardana, V. (2022). Corporate governance and risk management: A bibliometric mapping for future research agenda. Indian Journal of Corporate Governance, 15(2), 223–255. https://doi.org/10.1177/09746862221126351
Smirnov, O., Lahav, G., Orbell, J., Zhang, M., & Xiao, T. (2023). Climate Change, Drought, and Potential Environmental Migration Flows Under Different Policy Scenarios. International Migration Review, 57(1), 36–67. https://doi.org/10.1177/01979183221079850
Talebmorad, H., & Ostad-Ali-Askari, K. (2022). Hydro geo-sphere integrated hydrologic model in modeling of wide basins. Sustainable Water Resources Management, 8(4), 118. https://doi.org/10.1007/s40899-022-00689-y
United Nations Environment. (2023). Towards a Green Economy: Pathways to Sustainable Development and Poverty Eradication. United Nations sustainable development report, 2023. Access Link: https://sustainabledevelopment.un.org/index.php?page=view&type=400&nr=126&menu=35
United Nations. (2015). United Nations Millennium Development Goals, 2015. Access Link: https://www.un.org/millenniumgoals/mdgmomentum.shtml
Van Eck, N. J., Waltman, L., Dekker, R., & Van Den Berg, J. (2010). A comparison of two techniques for bibliometric mapping: Multidimensional scaling and VOS. Journal of the American Society for Information Science and Technology, 61(12), 2405–2416. https://doi.org/10.1002/asi.21421
Vicente-Serrano, S. M., Quiring, S. M., Pena-Gallardo, M., Yuan, S., & Dominguez-Castro, F. (2020). A review of environmental droughts: Increased risk under global warming?. Earth-Science Reviews, 201, 102953. https://doi.org/10.1016/j.earscirev.2019.102953
Volodzkiene, L., & Streimikiene, D. (2023). Energy Inequality Indicators: A Comprehensive Review for Exploring Ways to Reduce Inequality. Energies, 16(16), 6075. https://doi.org/10.3390/en16166075
Wang, A., Zhang, M., Kafy, A. A., Tong, B., Hao, D., and Feng, Y. (2023). Predicting the impacts of urban land change on LST and carbon storage using InVEST, CA-ANN and WOA-LSTM models in Guangzhou, China. Earth Science Informatics, 16(1), 437–454. https://doi.org/10.1007/s12145-022-00875-8
Wang, H., Wang, X., Zhang, C., Wang, C., & Li, S. (2023). Analysis on the susceptibility of environmental geological disasters considering regional sustainable development. Environmental Science and Pollution Research, 30(4), 9749–9762. https://doi.org/10.1007/s11356-022-22778-3
What is sustainability? (2021). UCLA Sustainability. Available at: https://www.sustain.ucla.edu/what-is-sustainability/ (Accessed: 13 July 2023).
World Economic Forum. (2016). Does capitalism have to be bad for the environment?. Retrieved July 13, 2023, from https://www.weforum.org/agenda/2016/02/does-capitalism-have-to-be-bad-for-the-environment/
World Population Review (2023). Capitalist Countries 2023. World Population Review.com. Retrieved July 13, 2023, from https://worldpopulationreview.com/country-rankings/capitalist-countries
Yunus, F., Casalino, D., Avallone, F., & Ragni, D. (2023). Efficient prediction of airborne noise propagation in a non-turbulent urban environment using Gaussian beam tracing method. The Journal of the Acoustical Society of America, 153(4), 2362–2362. https://doi.org/10.1121/10.0017825
Żak, A. (2015). Triple bottom line concept in theory and practice. Social Responsibility of Organizations Directions of Changes, 387(1), 251–264. Access Link: https://www.researchgate.net/profile/Agnieszka-Zak-2/publication/281703207_Triple_bottom_line_concept_in_theory_and_practice/links/5f081c5392851c52d626999e/Triple-bottom-line-concept-in-theory-and-practice.pdf
Zhang, H., Zhang, W., Lu, Y., Wang, Y., Shan, Y., Ping, L., & Cao, D. (2023). Worsening Carbon Inequality Embodied in Trade within China. Environmental Science & Technology, 57(2), 863–873. https://pubs.acs.org/doi/10.1021/acs.est.2c05990
Zhang, N. (2023). Capitalism in the Anthropocene: ecological ruin or ecological revolution. International Affairs, 99(3), 1335–1337. https://doi.org/10.1093/ia/iiad096
Zhang, Q., Oo, B. L., & Lim, B. T. H. (2023). Key practices and impact factors of corporate social responsibility implementation: Evidence from construction firms. Engineering, Construction and Architectural Management, 30(5), 2124–2154. https://doi.org/10.1108/ECAM-11-2020-0973
Zheng, C., & Kouwenberg, R. (2019). A Bibliometric Review of Global Research on Corporate Governance and Board Attributes. Sustainability, 11(12), 3428. https://doi.org/10.3390/su11123428