Organizations and Markets in Emerging Economies ISSN 2029-4581 eISSN 2345-0037
2021, vol. 12, no. 1(23), pp. 222–251 DOI: https://doi.org/10.15388/omee.2021.12.55

Organizational Intelligence and Market Expansion in Jordanian Pharmaceutical Companies

Najm A. Najm (corresponding author)
Al-Zaytoonah Univesity of Jordan, Jordan
najim_abood@yahoo.com
http://orcid.org/0000-0002-6659-3764

Amany A. H. Alfaqih
Al-Zaytoonah University of Jordan, Jordan
amany.alfaqeehz@gmail.com

Abstract. There are many studies that have focused on the Albrecht model of organizational intelligence (OI) and its seven dimensions (strategic vision, shared fate, appetite for change, heart, alignment and congruence, knowledge deployment, and performance pressure), but the current study presents a new attempt to study OI using the Yolles model in its three dimensions (self-reference, self-regulation, and self-organization) (2005). This study sought to determine the effect of organizational intelligence on market expansion (new markets and new product) in the Jordanian pharmaceutical industry, and it examined the effect of transformational leadership as a mediating variable on the relationship between organizational intelligence and market expansion. The study sample consisted of 231 respondents taken from six pharmaceutical companies divided into three categories according to their size as small, medium and large companies. The results confirmed that there is a significant positive effect of the two dimensions (self-regulation and self-organization) on new markets, while three dimensions of OI have a significant effect on new products in the pharmaceutical companies.

Keywords: organizational intelligence (OI), self-reference, self-regulation, self- organization, market expansion

Received: 25/8/2020. Accepted: 27/1/2021
Copyright © 2021 Najim Abood, Amany A. H. Alfaqih. Published by Vilnius University Press. This is an Open Access article distributed under the terms of the Creative Commons Attribution Licence, which permits unrestricted use, distribution, and reproduction in any medium, provided the original author and source are credited.

1. Introduction

The companies are constantly seeking to introduce new concepts and methods in order to confront the competing companies. Therefore, it is time for these companies to think seriously about organizational intelligence (OI) as an effective source in order to overcome their organizational obstacles using their organizational capabilities to increase their efficiency internally and improve their market expansion. Today’s business environment is characterized by intense competition, rapid technological progress, challenges of globalization of markets and unpredictable environmental changes, which forces companies to adopt new managerial approaches such as OI (Kazemi et al., 2012) to enhance competitiveness and organizational agility that contribute to improving performance and individual flexibility in line with environmental changes (Bahrami et al., 2016). It also provides a framework for making the right decisions at the right time that accelerate the conversion of knowledge and expertise into business value (Weijermars, 2011, p. 1).

According to Albrecht (2003, p. 122), a company with a high OI will improve the utilization and mobilization of its brainpower in order to achieve its own goals, and be more ready to transform into a leading smart company. In many companies, OI can assist in strategic adaptation with the changing environment to meet the challenges of survival in various fields and make the company more powerful to reach its goals (Daneshfard et al., 2016). Therefore, OI has become a prerequisite for success in these companies, which contributes to enhancing organizational performance evolution by strengthening organizational innovation capacity (Kalkan, 2005), consideration of OI as an expansion of company knowledge and experience, which represents the center of its operations in an unusual environment (Yolles, 2005) and leads to the generation of new knowledge, foresight, and creativity (Schwaninger, 2003). Many studies have confirmed the importance of OI and its positive impact on the capabilities and the results of corporate business. OI is an ability to solve problems and meet the challenges of the external environment efficiently and effectively, therefore it contributes to improving the competitiveness of the companies (Daneshfard et al., 2016; Fink et al., 2013; Bavarsad et al., 2014), promoting the culture of cooperation, synergy, empowerment and creativity (Matsuda, 1992). Empowering thinking and learning from experience increases economic wealth, growth opportunities (Veryard, 2012), and possibilities of achieving agility and compatibility with changes (Bahrami et al., 2016), enhancing organizational performance and innovation capacity (Kalkan, 2005), dealing efficiently with complex situations and ambiguity (Lefter et al., 2008), making the right decisions in a timely manner (Albrecht, 2002), and increasing job satisfaction (Fink et al., 2013).

We believe that there is a gap in the studies that have addressed organizational intelligence. The Yolles model has not received sufficient attention in its managerial studies so far. There are numerous studies that have focused on the Albrecht model and its seven dimensions of OI (strategic vision, shared fate, appetite for change, heart, alignment and congruence, knowledge deployment, and performance pressure) (Bahrami et al., 2016; Jahanfar & Shariatmadari, 2015; Balavar et al., 2014; Khanghahi & Jafari, 2013). However, the Yolles model with its three dimensions (self-reference, self-regulation, and self-organization) has lacked such studies from a management perspective until now. Also, studies that adopted the Albrecht model focused on the relationship between OI and performance criteria within the company, while the impact of OI on market performance did not receive such attention from researchers. Accordingly, this lack of studies made it difficult to compare the effect of OI on market expansion with the results of other studies.

In this study, market expansion is an indicator of positive performance that represents the company’s ability to grow through the introduction of new products or entering new markets. The positive effect of OI within the company can be reflected in the company’s ability to better understand its external environment and development trends in its markets.

In this sense, OI in the cybernetic dimension that depends on the system’s ability to collect and process the vast amount of market information, and in the behavioral dimension (Fink & Yolles, 2011; Albrecht, 2002), which depends on the attitudes, feelings and brainpower of employees to achieve an understanding of customers and their development trends in the market, can contribute to achieving market expansion in better conditions. Also, transformational leadership can provide an appropriate organizational climate for using OI to serve the company’s market expansion.

This study seeks to shed light on the concept and dimensions of OI based on the Yolles (2005) model through extensive review of the literature in this field. It also aims to determine the effect of the dimensions of OI (self-reference, self-regulation, and self-organization) according to the Yolles model on market expansion (new markets and products), as well as the effect of transformational leadership as a mediating variable on the relationship between OI and market expansion. According to Bass (1985), transformational leadership in its four dimensions (idealized influence, inspirational motivation, intellectual stimulation, and individualized consideration) is the ability to motivate followers to perform beyond what he/she would normally expect. This leadership is more consistent with organizational intelligence, which requires empowerment of employees in self-regulation, and organization. Also, some studies (Afsar et al., 2019; Peterson et al., 2009) focused on the mediating effect of transformational leadership on the relationship between variables. In this context, this study provides a new attempt for this effect on the relationship between organizational intelligence and market expansion.

2. Organizational intelligence concept

Intelligence is the human ability for learning, reasoning and understanding, which forms mental activity (Magala et al., 2007), it is the ability of the individual to think logically and rationally, strategically, mathematically, and scientifically (Ghoneem, 2017). There is a company intelligence that represents a company’s ability to appreciate and harness its own knowledge about its environment, to construct new valuable knowledge, and to pursue its goals effectively and efficiently (Yolles, 2005; Fink & Yolles, 2011). The intelligence of a company with market knowledge and environmental scanning generates smart activities and practices that spread across departments (Bratianu et al., 2006). Also, this intelligence uses knowledge management as an adaptive tool for coping with its constantly changing environment (Kazemi et al., 2012). It involves grasping truths, relationships, facts, and meanings through knowledge and the gathering of information (Buchko, 2019, p. 40). According to Eysenck and Barrett (1985), there are three kinds of intelligence: biological (the factors that influence it are genetics, physiology, and biochemistry), psychometric (family upbringing, culture, education and socioeconomic status) and social (family background, health, culture factors, experience etc.) intelligence. These types emphasize the possibility of extending the concept of intelligence to other types. Gardner (2008) specified seven forms of intelligence: logical-mathematical, verbal-linguistics, musical intelligence, visual-spatial, kinesthetic, interpersonal and intrapersonal intelligence. Researchers agree that intelligence refers to the following basic abilities and characteristics: ability to process information, fast learning and problem solving, ability to adapt to and reshape environment, ability to understand the feelings, thoughts, and behaviors of people, and to act appropriately in different situations. These abilities and characteristics can be found at the company’s level as OI in processing huge amounts of information, responding to wide and varied relationships, and solving new problems in a rapidly changing business environment.

In business, the focus is not on the IQ as much as it is in psychology (Wells, 2013), while the types of applied intelligence are most important in business practices. For this reason, we can find more than twenty types of intelligence such as: business intelligence (Miller et al., 2006), electronic business intelligence (Liautaud & Hammond, 2000), emotional intelligence (Mayer et al., 1999), social intelligence (Bar-On, 2000), cultural intelligence (Ang et al., 2015), strategic intelligence (Weijermars, 2011), competitive intelligence (Calof et al., 2008), moral intelligence (Lennick & Kiel, 2005), executive intelligence (Menkes, 2006), corporate IQ (Underwood, 2004), business intelligence (Cohen, 2004), e-business intelligence  (Liautaud & Hammond, 2000), spiritual intelligence (Zohar & Marshall, 2001) and others.

The concept of OI was first mentioned in 1967 by Harold Wilensky, an American professor, who said that the OI as organizational capacity with the help of information will lead the company by collecting, analysing, organizing information to produce knowledge and new decision-making methods in the company to become better (Wilensky, 1968). However, the real beginning that led to OI can be found in the early studies presented by Senge (1990), Nonaka (1991, Nonaka & Takeuchi, 1995) and Argyris (1999, 2002, 2010), which were concerned with organizational learning and knowledge creation in the company. Singh raised interest in organizational learning, stressing the importance of learning in acquiring new information, which contributed to developing the ability of individuals and the company to achieve goals. The important contribution of Nonaka was his seminal work “Knowledge Creating Company”, which can be considered the official beginning of a new type of management represented in knowledge management. In his study, Nonaka coined the four stages of the ISEC model as a spiral process of creating and learning knowledge, while Argyris made his important contribution through the two learning circles. In the single-loop, learning relates to learning when solving a simultaneous problem. In the double loop learning, learning by solving this problem is used to change old rules of problem solving and to develop new principles and rules that determine future behavior. Also, from the perspective of organization theory, organizational intelligence accelerates important shifts. Daft (2008) indicated that modern companies like the learning organizations achieve many transformations: from vertical to horizontal structure, from routine tasks to empowered roles, from formal control systems to shared information, from competitive to collaborative strategy, and from rigid to adaptive culture. Organizational intelligence, with its characteristics and components, can contribute to achieving these transformations in an efficient manner. With the great development in information technology and the superior ability to process big data, cyber intelligence is associated with organizational intelligence as one of the organizational transformations in learning and knowledge-intensive organizations.

In the Yolles model, OI is related to cybernetic intelligence and normative trail system as data, information, and knowledge on the one hand, and to normative trail personality as emotional, social, and cultural intelligence on the other hand (Yolles, 2018). According to Akgun et al., (2007), there are two perspectives to organizational intelligence: behavioral perspective and social/emotional. In the same context, Kazemi et al. (2012, p. 2) determine three approaches to organizational intelligence: behaviorist, cognitive, and adaptive approach. The Albrecht model can be classified within the behavioral approach, while the Yolles model is classified within the adaptive approach that combines the cognitive (the cybernetic modeling of company) and behavioral approach (the ability to deal with complex and varied problems in the company). In this study, the Yolles model was categorized within the managerial approach as this approach is the most comprehensive of the organizational resources of any company.

Matsuda (1992) from Japan is one of the authors of OI theory, he viewed OI as the combination of human intelligence and machine intelligence. In his view, intelligence is a set of mental capabilities of a company which has two components: process and product. Matsuda (1993) defined OI as a company’s ability to realize a competitive advantage within the market, and survival in exceedingly dynamic surroundings depends on the process of organizational information and its problem-solving capabilities. Albrecht (2002), who provided an important model of OI, defined it as “the ability of the company to mobilize all available mental capacities, and focus that brainpower to achieve its mission”. Yolles (2005) also contributed to the development of another model of OI in three dimensions (self-reference, self-regulation, and self-organization). He defined OI as an expansion of knowledge ideas, which is the center of operations, includes actors (individual or multilateral) to identify, connect practices and adapt cultural knowledge in a vast environment to fulfill top management’s vision. In both of these definitions, OI is related to a company’s ability to mobilize brainpower and knowledge capabilities in order to achieve its vision and mission. Another view is presented by an organizational cybernetics that links OI with the company’s ability to collect and process information, where OI, according to McMaster (1996), is a whole company’s ability to collect information, innovate and generate knowledge, and apply it to meet survival challenges. Table 1 provides many definitions of OI.

Table 1. Definitions of OI

Researcher/ Author

Definitions

Wilensky,
1968

Gathering, processing, interpreting, and communicating the technical and political information needed for the decision-making processes to sustain a certain market position and ensure continuous growth in a globalized market;

Matsuda,
1993

A company’s ability to realize a competitive advantage within the market and survival in exceedingly dynamic surroundings depends on the process of organizational information and its problem-solving capabilities;

McMaster,
1996

A whole company’s ability to collect information, innovate and generate knowledge and apply it to meet survival challenges;

Schwaninger,
2001

Grounded within the ability to adapt, influence and form their environment, to determine a new surrounding or to transform inside the environment the ability to positively align with performance and progress within the entire company;

Albrecht, 2002

The ability of the company to mobilize all available mental capacities, and focus that brainpower to achieve its mission;

Yolles,
2005

An expansion of knowledge ideas, which is the center of operations and includes actors (individual or multilateral) to identify, connect practices and adapt cultural knowledge in a vast environment to fulfill top management’s vision;

Kalkan,
2005

A developer of organizational performance and enhancement of organizational innovation capacity;

Simic,
2005

The mental capabilities of a company that gather the technical and human potential applied in solving organizational problems;

Halal,
2006

A capacity of a company to create knowledge and use it to strategically adapt to its environment or marketplace;

Lefter et al.,
2008

The organization’s ability to deal with complexity, and ability to capture, share and extract meaning from market signals;

OI is a function of five cognitive subsystems: organizational structure, culture, stakeholder relationships, knowledge management and strategic processes.

Thannhuber
et al., 2017

A framework that enables company to derive well-coordinated and effective processes to successful responsive behavior.

Through a deep review of these definitions, we can observe that there are three basic approaches to dealing with OI:

i. Psycho-social approach: It is related to the personality as significant attitudes, preferences-connected feelings, and to culture as shared and espoused values. In this approach, intelligence is a part of normative personality theory and trait theory (Fink & Yolles, 2011).

ii. Cybernetic approach: It is based on cybernetics as a general theory of information processing and a study of human-machine interaction employing the principles of feedback, control and communication. It is a technical and computational approach that studies the structures, roles and communication and information systems using the methodology of communication and feedback tools to determine the error and perform the proper corrective actions (Tzafestas, 2017, p. 7, p. 147).

iii. Managerial approach: It is a holistic approach that integrates OI with all components of organization theory and corporate capabilities. The organizational structure, units, and job specialization are solid factors that restrict the company and hinder its organizational flexibility. OI in its three dimensions represents the soft factors that employ the positive capabilities and relationships of employees in order to improve the company’s ability to quickly respond to market expansion. According to Matsuda (1992,1993), OI represents the aggregate intelligence as the process of collection of members that proceeds from an individual to the entire organization via various sizes of groups. According to this approach, OI is a combination of organizational cybernetics in a sense of organizing and controlling communication and information about the company within its environment and company-specific capabilities (corporate models and choices).

Finally, the cybernetic approach to OI can contribute to improving performance by processing and analyzing information, but the managerial approach contributes to improving this performance at the company level with all its information and human resources.

3. OI models

OI is the intelligence of a company with all its organizational dimensions (organizational memory, organizational cognition, organizational learning, organizational communication, and organizational inference) (Tzafestas, 2017, pp. 143–144). Therefore, this intelligence has been linked to the corporate culture. Fink and Yolles (2011) attempted to reinforce the OI model with Schein’s organizational culture model (1985). The three dimensions of OI are explained by the three levels of organizational culture in Schein’s model as follows:

• Self-reference: Underlying assumptions: belief system and patterns of knowledge
• Self-regulation: Espoused values: figurative base decision, imperatives and attitudes, and strategic organizing
• Self-organization: Artifacts: Operative management, pragmatic base, efficacious directed action with social consequence.

In this context, we refer to Matsuda’s model (1992). In this model, human intelligence (as a dynamic process to solve unstructured and non-systematic problems including new problems) was linked to cybernetic intelligence (machine intelligence as a structured static product for gathering and processing information) in the organization. This aggregate vision is necessary to understand OI, but it lacks a necessary third dimension, which is the contextual intelligence in which both other components: the human and the cybernetic can work. The organizational context based on the knowledge codification strategy enhances cybernetic intelligence in controlling the existing environment, but it is at the expense of human intelligence. Otherwise, in the organizational context based on the knowledge personalization strategy, human intelligence is strengthened to solve new problems and face the challenges of a rapidly changing environment.

Table 2. Two models of OI

The Yolles model

The Albrecht model

The three
Approaches

Dimensions

Description

Dimensions

Description

Self-reference

- Expression of corporate identity and organizational culture as part of a knowledge base

- Shared fate

- Priorities sharing and partnership between management and employees

Psycho-social
intelligence

- Heart

- The willingness of the employees to contribute something more than expected

Self-regulation

- The company’s ability to control, direct, and adjust processes, products, and objectives of the company in order to improve performance and effectively adapt to the environment

- Strategic vision

- The destiny which all try to seek, the matters in focus

Organizational
cybernetics

- Alignment and congruence

- All policies, rules and regulations come together to enable the people to achieve the mission

- Appetite for change

- Ability to rewrite the business model and adapt to change

Self-organization

- The company’s ability to work collectively and promote organizational development and flexibility to meet the challenges of competition and environmental changes in order to achieve the goals of the company

- Knowledge deployment

- The capacity to create, transform, organize, share, and apply knowledge

Managerial
intelligence

- Performance pressure

- The sense of what has to be achieved and the belief in the validity of the aims

The second important model of OI is the Albrecht model, which has received great attention in researchers’ studies. This model includes seven dimensions that provide a general framework for the abilities of the company such as the strategic vision (the identity of the company and its focus area), the shared fate (management and personnel partnership), the heart (the tendency to provide the best for the company), appetite for change (rewriting business model), alignment and congruence (all resources for achieving the message), knowledge development (creation and application of knowledge), and finally, performance pressures (sense of performance and achievement of company goals). The third model of OI is the Yolles model that focuses on the three self-dimensions in the work: self-reference, self-regulation, and self-organization. However, this model offers yet another insight of OI in terms of dimensions that are closer to the company’s normative personality (Yolles, 2009) and the firm’s character (Underwood, 2004). Both of the latter two models include the main components and abilities of the company, with a difference in the number of dimensions and the details associated with them. Table 2 shows the convergence between the Albrecht and Yolles models.

4. OI dimensions

The researchers did not agree on the number, content, characteristics, and dimensions of OI. They have determined the number of these dimensions in different ways. According to Weijermars (2011, p. 265), OI was used as a corporate IQ that included four components (experiential, componential, contextual, and emotional IQ). Underwood (2004, p. 205) identified three areas of focus (strategy, organization, and character), Gonyea and Kuh (2009) referred to three dimensions, Schwaninger (2001) to four dimensions, Ercetin et al. (2000) to six dimensions, Kazemi et al. (2012) to eight dimensions. As we mentioned, Albrecht (2002) identified seven dimensions, and Yolles (2005) and Fink and Yolles (2011) determined three dimensions of OI. In terms of content, these dimensions are focused on organizational factors and areas through which the positive effects (at the high level of OI) and the negative (at the low level of OI) ones can influence organizational effectiveness. According to Gonyea and Kuh (2009), the dimensions of OI are: technical and analytical intelligence, intelligence of understanding procedural problems, and context intelligence; Schwaninger (2001) emphasized adaptability, effectiveness in shaping its environment, virtuosity, and sustainability, Erçetin et al. (2000) pointed to promptness in action and reaction, adaptation to changing situations, flexibility and convenience of operations, ability to detect prudence and being prudent, ability to use imagination, effective communication with stakeholders. Kazemi et al. (2012) adopted seven dimensions: structural, cultural, strategic, informational, behavioral, communicational, functional and environmental. This study adopted the Yolles model and its three dimensions of OI. The researchers also differed in determining the characteristics of OI. These characteristics are: effectiveness of performance management, systematic management of competencies, continuous learning (faster than competitors), ability to renew itself continuously, spiritual intelligence (Sydanmaanlakka, 2002); ability to adapt with environmental changes, problem solving, communication, compatibility (Bavarsad, 2014); possession of collective, emotional intelligence, and organizational innovation capability (Kalkan, 2005); thinking and learning from experience (Veryard, 2012); power of organizational culture (cultural intelligence) (Fink & Yolles, 2011), and synergy, continuous development of intellectual capital, double-loop learning (deterministic thinking), a non-linear system (Bratianu et al., 2006). According to Kazemi et al. (2012), the clearest characteristics are refinement and utilization of resources, capabilities and competencies in four interrelated areas: learning, cost minimization, flexibility and quality improvement. Matsoda summed up with three characteristics that are interaction, consensus, cooperation (Matsuda, 1992), Fink et al.(2013) considered possession of organizational coherence, sustainability, social intelligence. In the Yolles model, there are three dimensions of OI, or 3Ss: self-reference, self-regulation, self-organization. The definition and meaning of these dimensions are as follows:

Self-reference: Varela et al. (1974) enter the concept of “autopoiesis” (derived from Greek roots autos (self) and poieō (to make)) into scientific discourse, which means self-production (Schwaninger & Groesser, 2012). In this dimension, the self means a corporate entity with an orientation to stimulate tacit and explicit knowledge and changes characterized by organizational efficiency (Mattavelli et al., 2017), sociologist Luhmann (1984) introduced the concept of self-reference (Schwaninger, 2003). Self-reference means the company’s ability to reflect upon what it does and deal with aspects such as its identity, values, purpose, goals, tasks and activities as a fundamental property (Schwaninger, 2006), expression of corporate identity and organizational culture as part of a knowledge base (Fink & Yolles, 2011), and a totality of values and rules that constitutes and stabilizes the unity and identity of the company (Schwaninger, 2015). Therefore, self-reference is the company’s ability to develop systems, instructions, and guiding policies that reflect the vision, identity, culture, and values of the company that achieve the sustainability of the company’s processes and products and maintain its markets (Hempel et al., 2011; Schwaninger, 2006).

Self-regulation. The concept of self-regulation was used by biologist Bertalanffy during the 1940s in general systems theory, and later began to emerge as a major force in the study of both physical and social phenomena, including the fields of organizational development, administration and management (Glor, 2015). This concept represents the company’s ability to organizational control, monitoring, setting and adjusting of company goals control, in addition to commitment to processes and continuous improvement to reach appropriate adaptation to the environment (Cardoso, 2011). Self-regulation is consistent with creative performance and emphasis on company’s ability by setting their own standards to monitor their progress according to these standards (De Stobbeleir et al., 2011). There are four steps of self-regulation: (1) Setting Criteria: adopting standards of performance and goals; (2) Monitoring: regulating the behaviour that occurs while the actual work is in progress; (3) Control: comparing actual performance against the selected performance criteria; (4) Feedback: evaluation of the results and initiation of corrective action (Christmann & Taylor, 2006; Lyons & Bandura, 2017). Regarding the importance of self-regulation, it contributes to determining the priority of shared goals and improvement of managerial effectiveness (Ashford & Tsui,1991; Bryant, 2007), increasing positive attitudes, job satisfaction, loyalty, coherence, distinctiveness, commitment, work morale and results orientation (Alvesson & Willmott, 2002), developing more competences to enhance effort and better choices of strategy, learning, change acceptance and performance improvement (Lyons & Bandura, 2017), contributing to a holistic sustainability management system (Panagiotakopoulos et al., 2016).

Self-organization. It was first proposed by Ashby in 1947, who noticed that the dynamic system evolves spontaneously into what is now called an attractor in biology, chemistry, physics, computer simulations, engineering, sociology and management systems (Heylighen, 2013). In 1962, it was used to explain how purposeful human systems are able to organize themselves and adapt to the ever-changing environment (Yolles, 1999, p. 176), alter their pre-existing structures and behaviors during periods of instability, to produce more adaptive and new forms of structure and behavior (Kiel, 2009). This process leads to self-organizing with high levels of knowledge integration and interaction with a shared purpose by synergetic cooperation (Schwaninger, 2003). Thus, self-organization turns into a critical factor to act collectively and achieve organizational development and flexibility to access the company vision. Table 3 shows the dimensions of OI and the components of each dimensions.

Table 3. Three dimensions of OI

Dimensions

Components

Authors

Self-reference

- corporate image,

- organizational politics,

- guidelines,

- way of thinking,

- organizational culture,

- self-reactive capabilities,

- growth mindset

(Schwaninger, 2001, 2003, 2006, 2015; Schwaninger & Groesser, 2012; Yolles, 1999; Fink & Yolles, 2011; Yolles & Fink, 2015; Hempel et al., 2011; Geyer, 2002; Cardoso, 2011)

Self-regulation

- corporate ethics,

- self-control,

- self-confidence,

- task commitment,

- performance improvement,

- system support,

- change acceptance

(Schwaninger, 2001, 2006, 2015; Fink & Yolles, 2011; Yolles, 1999; Yolles & Fink, 2015; Bryant, 2007, 2009; Cardoso, 2011, 2019; De Stobbeleir et al., 2011; Lyons & Bandura, 2017; Christmann & Taylor, 2006; Ashford & Tsui, 1991; Alvesson & Willmott, 2002)

Self-organization

- self-organizing properties,

- response to the variety of environmental constraints,

- organizational knowledge,

- organizational adaption and evolution,

- organizational flexibility (structure and units)

- operational performance,

- organizational behavior

(Schwaninger, 2001, 2006, 2015; Yolles, 1999;

Fink & Yolles, 2011; Heylighen, 2013; Arévalo & Espinosa, 2015; Silva & Guerrini, 2018; Kiel, 2009; Glor, 2015; Dinham et al., 2011)

It is important to emphasize that many companies need OI to add value and gain competitive advantage, but there are barriers and contraindications to OI that negatively affect the company’s ability to use it effectively such as: lack of support from managers, weak social capital, poor knowledge management, complexity of the process, lack of general information about OI advantages, and numerous decision-making centers (Shahabi et al., 2012); limited capacity for innovation, lack of understanding of environmental changes, slow response to problems, inconsistent or ineffective policies, lack of focus in communication and action (Veryard, 2012). March (1999) identifies three problems in this area: (1) the problem of ignorance and misunderstanding of the future which reflects new changes (difficult to anticipate), (2) the problem of conflict that leads to difficulties in exchanging information and cooperation among members, (3) the problem of ambiguity rules in the evaluative work because the organizational intelligence criteria are ambiguous. These problems require some steps to avoid them, such as: working towards environmental stability, adopting flexible and decentralized structures, developing an adaptive organizational culture, and need for learning organization (Tan & Yoo, 2008; De Boer et al., 1999).

5. Market expansion

The most important key to success in many companies is the continuous investment in developing new products, which increases their market share and helps to enter new markets to maximize profit and improve survival and growth opportunities. In this study, the market expansion includes two main dimensions: new markets and new products.

5.1 New markets

On the strategic level, market expansion is a major goal for all companies, whether at the national, regional or global level. Market expansion refers to entering new markets and targeting new market segments in geographical areas that the company’s current products have not entered before (Ansoff, 1957; Dawes, 2018; Hussain et al., 2013). It is a product movement into new geographical areas and expanding sales by attracting new markets (Mbithi et al., 2015), through different customer segments, industrial buyers of goods, new local branches, regions of the country and foreign markets (Oviatt & McDougall, 2005; Bang & Joshi, 2008; Mbithi et al., 2015). In order to achieve market expansion, four important processes are required: 1) Market expansion locally, internationally, or both, through macro-environment analysis, which includes financial, legal, political, demographic factors, technological changes, social conditions, and natural forces. 2) Mode of entry: companies have different market entry options, which are franchising, exporting, contractual agreement, joint venture and licensing. 3) Segmentation, targeting, and positioning to take advantage of the best opportunities in the market. 4) The holistic marketing mix (price, place, promotion and product) to improve conditions and opportunities in new markets (Buckley & Hashai, 2004; Zhao & Yang, 2017; Hussain et al., 2013; Mohr & Batsakis, 2014; Kotler et al., 2019). It is also important to achieve rapid entry into new markets, rapid access to distribution channels, market knowledge and an effective and efficient workforce (Ovcina, 2010).

5.2 New products

In the competitive marketplace, the development and introduction of new products is the indispensable source for the continuous improvement of the company’s ability to remain in the market and then expand it by obtaining a greater market share. The concept of new products depends on the degree of novelty and significantly improved services, products or processes, as well as introducing new business practices, organizational and marketing methods. So, a new product can introduce new additions and make tangible changes from a consumer perspective (Kamy, 2018; Zehir et al., 2015). New products can provide better benefit, new solutions to needs and problems, requiring lower resources, easier and safer use at a better time and successful market offerings (Chen et al., 2016; Arnett, 2018), which encourages customers to make purchasing decisions for these new products. Finally, many researchers have identified the new products as an innovative product or improved current product that can increase market share compared to competitors (Brown & Eisenhardt, 1995; Hussain et al., 2013; Lee & Wong, 2010; Ansoff, 1957), it will give the right solution for targeted customers, through company’s awareness of needs, wants and demands of the customers, in order to introduce and develop new products in a timely manner (Lee & Wong, 2010; Hussain et al., 2013). This study seeks to determine the effect of the dimensions of OI on the market expansion in new markets. New products that represent a vital part of the growth or expansion strategy in the market, contribute to the growth of the current market of the company and the entry into new domestic or foreign markets. The success of the company depends on new products as an effective combination of the company’s strengths and opportunities in the market.

We can see that there are many studies that have focused on the relationship between OI and performance criteria (Daneshfard et al., 2016; Jahanfar & Shariatmadari, 2015; Bahrami et al., 2016; Staskeviciute & Ciutiene 2008), but no study has focused on the effect of OI on market expansion. In the context of this relationship, companies in different sectors and during their life cycle work to achieve two successive strategic goals: survival and growth. The growth of companies is achieved through expansion in new products and markets. In this study, organizational intelligence is considered an effective way to achieve growth or market expansion (new markets and products).

Organizational Intelligence in its cybernetic and behavioral dimensions helps the company to achieve the best mobilization of the core resources and competencies within the company, as it helps the company to effectively analyze the external environment and faster respond to market expansion. Therefore, intelligence can represent an important field in developing organization theory and the cognitive and behavioral dimensions in management and its applications in order to improve organizational effectiveness. Accordingly, the first and second hypotheses are as follows:

H1: The dimensions of OI (self-reference, self-regulation, and self-organization) have a significant positive impact on entering new markets.

H2: The dimensions of OI have a significant positive impact on the development of new products.

6. Transformational leadership: Mediator variable

Effective leadership is in making employees actually work for the goals of the company and not for their individual gains (Mintzberg, 2010). Effective leadership styles contribute to motivating workers’ morale, and thus have a positive impact on individual and organizational performance. Otherwise, ineffective leadership styles have a negative impact on this performance (Aboyassin & Najm, 2013). According to Ferris and Kacmar (1992), leadership also influences organizational politics. Transformational leadership is a positive and flexible style of leadership to motivate and inspire employees in order to achieve the company’s goals. Transformational leadership focuses on influencing people by responding to their needs, inspiring vision and morality. It is the leadership that makes and inspires employees to do beyond their expected performance (Conger, 2002; Bass & Avolio, 1990; Burns, 1978).

Transformational leadership that focuses on motivating all employees to participate positively in achieving the company’s goals tends to become a dominant pattern of leadership at all organizational levels in the company. In the current study, transformational leadership plays a mediating role in the relationship between OI and market expansion. It can be explained by the organizational relationships that develop with OI in a company. OI requires flexibility in dealing with organizational policies, guidelines, the way of thinking about the company (self-reference), self-control, self-commitment, acceptance of change (self-regulation), as well as organizational adaptation, flexibility, behavior (self-organization). This is why, especially in competitive environments, OI exerts strong pressure on the company to develop flexible and positive leadership styles that motivate and inspire employees. This study believes that this pressure can play a positive role in order to transform the company towards adopting the transformational leadership style.

Many studies have confirmed that transformational leadership, with its four dimensions, or 4 Is (idealized influence, inspirational motivation, intellectual stimulation, and individualized consideration) (Bass & Riggio, 2006), contribute to motivating employees, improving organizational climate and the overall performance of the company. It positively affects team performance (Lim & Ployhart, 2004); organizational and financial performance employee satisfaction (Bass & Riggio, 2006, p. 32; Barling et al., 1996); increases employee creativity at work (Zhang & Bartol, 2010). It also has a positive impact in various sectors and organizations such as private, governmental, educational, and non-profit organizations (Bass & Riggio, 2006, p. 48). In a recent study by Phungsoonthorn and Charoensukmongkol (2019), the focus was on the mediating effect of transformational leadership on the relationship between the sense of place and the turnover intention. The results of the study showed that there is a positive effect of transformational leadership on this relationship. In light of these positive results of transformational leadership on various performance criteria, this study expects that transformational leadership will have a positive impact on market expansion as well as on the relationship between OI and market expansion. Therefore, the third and fourth hypotheses are as follows:

H3: Transformational leadership mediates the relationship between OI dimensions and new markets.

H4: Transformational leadership mediates the relationship between OI dimensions and new products.

7. Method

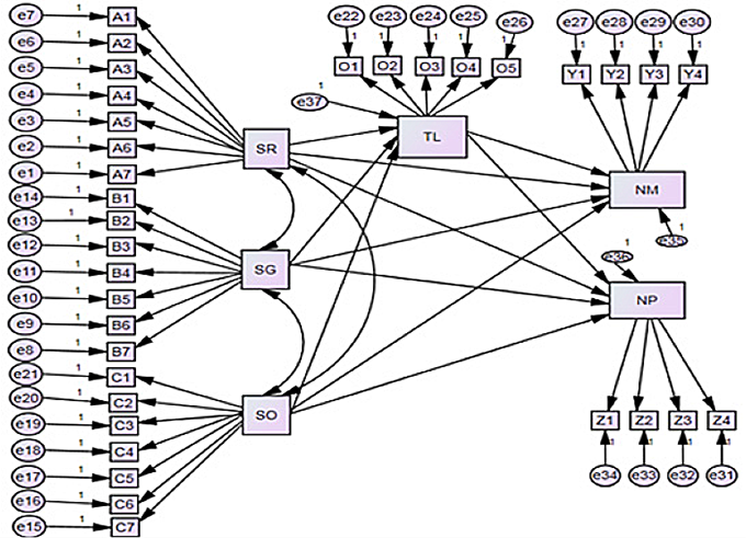
Measurements. OI has three dimensions: self-reference (SRE), self-regulation (SGU), and self-organization (SOR). Self-reference was measured by seven components: corporate image A1, organizational politics A2, guidelines A3, way of thinking A4, organizational culture A5, self-reactive capabilities A6, and growth mindset A7 (Schwaninger, 2001; Schwaninger & Groesser, 2012; Yolles, 1999; Geyer, 2002; Fink & Yolles 2011; Hempel et al., 2011). Self-regulation was measured by seven components: corporate ethics B1, self-control B2, self-confidence B3, task commitment B4, performance improvement B5, system support B6, and change acceptance B7 (Yolles, 1999; Schwaninger, 2001; Fink & Yolles 2011; Bryant, 2007, 2009; Lyons & Bandura, 2017; Cardoso, 2011, 2019; De Stobbeleir et al., 2011; Ashford & Tsui, 1991; Kuntz & Gomes, 2012). Self-organization was measured by seven components: self-organizing properties C1, response to the variety of environmental constraints C2, organizational knowledge C3, organizational adaptation/evolution C4, organizational flexibility C5, operational performance C6, and organizational behavior C7 (Schwaninger, 2001; Yolles, 1999; Fink & Yolles, 2011; Cardoso, 2011; Heylighen, 2013; Silva & Guerrini, 2018). Market expansion included two indicators: new markets (NM) and new products (NP). New markets were measured by four factors: new markets through new branches Y1, new target markets Y2, expansion policy in new markets Y3, expansion in new competitive markets Y4. New products (NP) were measured by four factors: developing new innovative products Z1, improved products Z2, customer relationship / constantly responding to customer needs Z3, and relationship with suppliers / new product needs Z4. Finally, transformational leadership as a mediator variable has four dimensions: idealized influence (leaders inspire followers to transcend their own self-interest), inspirational motivation (the ability of the leader to gain the respect and the admiration of his/her followers), intellectual stimulation (making employees more aware), empowerment (enabling employees to solve problems) (Bass, 1985; Avolio, 1999; Bass & Avolio, 2004). In this study, the ethical response to staff needs and desires (Burns, 2003, p. 230) was a fifth dimension added. Respondents’ answers toward each questionnaire item were measured on a five-point Likert Scale (1 = strongly disagree, 5 = strongly agree).

Sample. The study sample consisted of six companies from the thirteen Jordanian pharmaceutical companies. These six companies were distributed as follows: two large companies (Hikma and Dar Al dawa), two medium companies (Jordan Sweden and Philadelphia) and two small companies (Al Gadeed and Jordan River). These companies were randomly chosen from the total number of companies. Questionnaires distributed to the six companies were proportional to the size of the company. The number of distributed questionnaires was 285, and retrieved and usable questionnaires for statistical analysis 231 (81%). The sample consisted of 58% male and 42 % female respondents. By age groups, the distribution was as follows: 26% belong to the age group between 21-30 years, 38% between 31-40, 25% between 41-50, and 10% with ages over 50. The distribution of the sample according to the educational level indicates that the bachelor’s degree holders represent 84%, diploma (post-secondary) 10%, and master’s degree 5%. By job title, the respondents were divided into three categories: managers (43%), employees (36%), and technical jobs (21%).

7.1 Model fitness

One basic step of structural equation modeling (SEM) is to evaluate model fit (Kline, 2015). According to Hoyle (2012, p. 10), the assessment of model fit is concerned with the ability of a specified model to offer an acceptable account of the data. The assessment of the model fitness and the tests to assess validity and reliability precede the use of the model in the estimation process (Hair et al., 2006, p. 23). Model fit indices are many and classified into: absolute (such as chi square, goodness of fit: GFI, and RMSEA: root mean square error of approximation), and relative or incremental (normed fit index: NFI and incremental fit index: IFI; and non-normed fit index: NFI) (Hu & Bentler, 1998; Chau, 1997, p. 318; McDonald & Ho, 2002; Hair et al., 2014, p. 584). Table 1 shows construct validity (factor analysis loadings, KMO), and reliability tests (Kronbach alpha values). Factor analysis loadings for each statement and KMO for each variable should be larger than 0.50.

159584.png 

Figure 1. Measurement model

In Table 2, the results indicated that the factor analysis loadings were larger than 0.50 and ranged between 0.53 and 0.77, KMO values ranged between 87% for statements of self-regulation, 0.86 for self-organization, 0.83 for self–reference, 0.66 for items of new markets, and 0.65 for new products. All these values were greater than 0.50. Therefore, these results confirm the questionnaire and statements related to the three dimensions of OI that are valid for statistical analysis (see Table 3). To test the compatibility and internal consistency of the questionnaire statements, Cronbach’s alpha was calculated for all independent (three dimensions of OI) and dependent variables (two components of market expansion). According to decision rule, if Cronbach’s Alpha is more than 0.7, the data collected through the questionnaire is reliable and can be used for statistical analysis. Otherwise, if the value of Cronbach’s Alpha is less than 0.7, it is considered inconsistent. The results of this test are shown in Table 2. These results confirmed that all values of Cronbach’s alpha were greater than 0.7, so the data collected by the questionnaire are reliable.

Table 4. Factor analysis and KMO of variables

Variable

Items

Factor 1

Extraction

KMO*

Cronbach’s alpha

* Organizational Intelligence (OI)

Self- reference

A1

0.615

0.378

0.826

0.777

A2

0.652

0.425

A3

0.730

0.533

A4

0.667

0.445

A5

0.748

0.559

A6

0.561

0.315

A7

0.603

0.364

Self- regulation

B1

0.760

0.577

0.870

0.830

B2

0.709

0.502

B3

0.649

0.421

B4

0.738

0.545

B5

0.722

0.521

B6

0.704

0.495

B7

0.682

0.465

Self-organization

C1

0.529

0.280

0.854

0.821

C2

0.686

0.471

C3

0.732

0.536

C4

0.746

0.557

C5

0.771

0.595

C6

0.732

0.536

C7

0.644

0.414

* Market expansion – (new market and new products)

Y1

0.599

0.359

0.658

0.733

Y2

0.720

0.519

Y3

0.718

0.515

Y4

0.617

0.381

Z1

0.650

0.422

0.653

Z2

0.568

0.323

Z3

0.680

0.462

Z4

0.699

0.488

In discriminant validity, Inter-correlation matrix is a good tool to test the correlations between variables. If the intensity of these correlations is greater than 0.30, it means it is a good indicator of the relationship between these variables. In Table 5, the results indicated that the inter-correlations test ranged between 0.642 and 0.720 for independent variables. On the other hand, the results of correlations test for dependent variables ranged between 0.427 and 0.642. Therefore, these results provide a good indication of inter-correlations between study variables.

Table 5. Inter-correlation matrix

Variables

Self-
reference

Self-
regulation

Self-
organization

New
markets

New
products

Self-reference

1

 

 

 

 

Self-regulation

0.642

1

 

 

 

Self-organization

0.701

0.720

1

 

 

New markets

0.489

0.547

0.565

1

 

New products

0.436

0.511

0.427

0.642

1

7.2 Hypotheses testing

In order to test hypotheses, it is necessary to evaluate the measurement model using model fit indices. In this evaluation, the use of three or four indicators helps to provide evidence of model fit (Hair et al., 2014, p. 583). The results confirmed the goodness of fit model, where CMIN/df (the minimum discrepancy divided by its degrees of freedom) was 1.364, GFI (goodness of fit index) 0.921, TLI (Tucker Lewis Index) 0.971, and RMSEA (root mean square error of approximation) 0.070; for these indices, the cut-off points were <2, >0.9, >0.95 and 0.08 respectively.

With regard to testing the direct impact of the dimensions of OI on new markets (H1), Figure 2 shows the results of testing hypotheses (H1 and H2). In Table 4, the estimates show that there is a positive effect of self-reference (0.14), self-regulation (0.21) and self-organization (0.31) on new markets at a significant level (p-value< 0.05 for all dimensions of OI). Regarding the effect of these three dimensions on the new products, the results confirmed that there is a positive effect of self-reference (0.17), self-regulation (0.27) and self-organization (0.12) on new products at a significant level (p-value< 0.05) for all dimensions of OI.

In testing the effect of the mediator variable (transformational leadership on the relationship between the dimensions of OI and new markets), if the critical ratio (CR) is greater than 1.96 at the significance level of 0.05, this result confirms the effect of the mediator variable on this relationship. The results in Table 6 indicate that CR was -0.392 (less than 1.96), at the non-significant level (p-value>0.05) for self-reference, -0.483 at p-value>0.05 for self-regulation, and CR -0.163 at p-value>0.05 for self-organization. With regard to transformational leadership and new markets, the CR was 1.399 at a significant level (p-value>0.05); for transformational leadership and new products, the CR was 1.178 at a significant level.

159645.png 

Figure 2. The results in the schematic model

These results confirm that the third null hypothesis is accepted and there is no significant effect of transformational leadership as a mediating variable on the relationship between the dimensions of OI and two dimensions of market expansion (new markets and new products).

Table 6. Structural model: direct and indirect effects

Variables

Estimate

S. Error

C.R.

P-value

SR>>>NM

0.14

0.08

0.633

0.011

SG>>>NM

0.21

0.07

2.156

0.027

SO>>>NM

0.31

0.07

1.568

***

SR>>>NP

0.17

0.08

2.287

0.016

SG>>>NP

0.27

0.07

4.193

***

SO>>>NP

0.12

0.07

1644

0.043

SR>>>TL

-0.08

0.03

-0.392

0.095

SG>>>TL

-0.09

0.04

-0.483

0.059

SO>>>TL

-0.03

0.03

-0.163

0.080

TL>>>NM

0.33

0.14

1.399

0.100

TL>>>NP

-0.36

0.15

1.178

0.065

SR = self-reference, SG = self-regulation, SO = self-organization, NM = new markets,
NP = new product, TL = transformational leadership.

*** means the significance level under 0.001

8. Discussion

This study was conducted to identify the effect of OI dimensions on the market expansion in Jordanian pharmaceutical companies, where there is a lack of studies focused on the relationship between OI and market expansion. The study adopted the Yolles model (2005) with its three dimensions of OI (self-reference, self-regulation and self organization). The study sought to determine the effect of OI on market expansion, while other studies adopted other models such as the Albrecht model (2002). Companies must be innovative to gain a competitive edge in order to survive, which requires a high level of OI.

According to the hypothesis test, the results confirmed that there is a positive effect of the dimensions of OI (self-reference, self-regulation, and self-organization) on the market expansion in its two components (new markets and products). Although the three dimensions of OI have a favorable impact on market expansion, self-regulation and self-regulation were noticeably more effective. Self-organization represents the ability to work with high flexibility to align with the company’s goals and integrates knowledge with the corporate goals (Schwaninger, 2003). Likewise, self-control leads to acceptance of change to achieve the company’s goals (Yolles & Fink, 2015), improving the organizational behavior of employees and their responsiveness to solving problems and making decisions in better conditions (Alvesson & Willmott, 2002). According to these results, self-organization with its constituent elements (such as response to the variety of environmental constraints, organizational knowledge, organizational adaptation and evolution, organizational flexibility) has a significant effect on entering new markets, while self-control with its core elements (such as self-control, self-confidence, task commitment, system support, and change acceptance) has the greatest significant effect (beta: 0.27) on the introduction of new products. These results showed that transformational leadership mediates the relationship between the dimensions of OI and market expansion. By comparison, Phungsoonthorn and Charoensukmongkol (2019) found that transformational leadership had a positive mediating effect on the relationship between the sense of place and turnover intention. The result of this study could reveal that the companies in the study sample do not pay sufficient attention to the characteristics of this leadership.

The transformational leadership, as an ability to inspire and motivate employees, requires an organizational environment that is based on employee participation and helps achieve employee alignment with the company’s goals of market expansion. In conclusion, OI makes a positive contribution to improving the market expansion in its two dimensions: the new markets and products. In the study sample companies, there is a need to pay attention to the development programs of leadership styles and practices in order to make the most of transformational leadership effect on motivating, developing, and empowering employees. The results of this study are consistent with the findings of many studies that organizational intelligence has a positive effect on organizational performance criteria.

Ansoff (1957) was the first to develop a product/market grid and determine four strategies for growth or market expansion (market penetration, product development, market development, and diversification). In market expansion, Ansoff’s model identified four combinations of existing and new products in relation to existing and new markets. These four combinations represent alternatives available to the companies that represent the study sample. It must be emphasized that the market expansion in small and medium companies usually tend to target the national markets, while the large companies move towards the national and foreign markets (international, as in the case of Hikma Pharmaceuticals, and regional in the case of Dar Al dawa) (www.hikma.com, www.dadgroup.com).

This study came in the context of a growing interest in OI, which can be used to meet the challenges of the rapidly changing environment and competition pressures. These challenges make companies in all sectors face problems in the ability to survive and greater and deeper problems in their ability to grow and expand in new markets. Many studies have confirmed that OI has a positive impact on organizational performance criteria. Daneshfard et al. study (2016) confirmed the relationship between OI and talent management in creating value, increasing productivity, and gaining advantage of new opportunities. On the other hand, Bahrami et al. (2016) found that there is a positive effect of OI on organizational agility to enhance competitiveness. Mousavinejad et al. (2014) study showed that there is a relationship between OI and staff productivity. There are many strong indications that OI has a positive impact on customer satisfaction rates (Jahanfar & Shariatmadari, 2015), Staskeviciute and Ciutiene (2008) confirmed that OI improves corporate effectiveness. In the same context, the study of Tahmasebifard (2018) confirmed the relationship between competitive intelligence and performance. These results reveal that OI can contribute to improving the organizational performance in companies. OI as a collective ability in the company can be transformed into a source of competitive advantage and important opportunities for market expansion. These results indicate the great potential of OI to improve performance inside and outside the company. In this context, this study focused on the relationship between OI and market expansion in two main dimensions: entering new markets and introducing new products. Business intelligence applications such as strategic intelligence (Liebowitz, 2006), marketing intelligence (Mandal, 2018), competitive intelligence (Dishman & Calof, 2008), and OI (Yolles, 2005) are linked to modern information systems and turning data, information, knowledge into profitable action (Loshin 2003, p. 6) with great abilities to collect, analyze information and use it to maximize the organizational capabilities of companies and improve their competitive advantages in the market. Yolles (2005) asserted that OI is a product of cybernetic interactive relationship, and Schwaninger (2003) confirmed that organizational cybernetics (as a communication and control system) enhances organizational intelligence. Therefore, we find that OI goes beyond cyber intelligence that relates informational resources to behavioral intelligence, which is related to human resources. Also, OI that has a positive impact on organizational performance within the company can turn into a positive impact on market performance outside the company. On the other hand, the companies’ success is usually reflected in the market expansion, either by entering into new markets or by introducing new products that help to acquire a larger market share at the expense of competitors. According to Ovcina (2010), rapid entry into new markets and quick access to distribution channels represent an important indicator of the company’s effectiveness and efficiency.

Implications

Organizational dimensions like organizational structure, formal relations and divisional specialization have always been the hard side of a company. In a rapidly changing business environment, employee qualifications, capabilities, and commitment are the soft factors that can reduce the negative effects of hard organizational factors. The OI with its three dimensions (self-reference, regulation and organization) as presented by this study represents the soft factors based on the self-commitment of employees in responding to the internal and external environment. Therefore, OI represents an increasing need in modern companies in order to respond to the environment and the rapid development of the company’s markets and products. This study highlights the importance of companies’ interest in OI in order to develop their internal and external response to the environment and its challenges.

The three dimensions of the Yolles model are useful for managers in understanding the OI; the elements representing each dimension of OI (seven elements for each dimension) as identified by this study provide a contribution to measuring OI and using them to improve the relationship with employees and their efficient response to the demands of the company’s market performance. The results also confirmed the companies’ need to develop leadership styles, especially with regard to transformational leadership based on the participation, empowerment, and inspiration of employees. This study also revealed the scarcity of studies in the service sectors, such as banks, hospitals, and universities, and the need for future studies to apply OI in these sectors.

OI may seem directed towards the inside of the company, but when the company can achieve intelligent dealing with human resources (the behavioral dimension of employees) and informatics (the ability to control and communication), OI turns into a core ability directed outside the company. Therefore, this study supports future studies that focus on the impact of OI on market performance indicators and benchmark comparisons between companies.

In future research directions, this study confirms that there is a need for applied studies of the Yolles model in three important areas: internal relations between management and employees, external relations with customers, and competitive inter-company relationships.

Limitations

The study of OI according to the Yolles model and its effect on market expansion in the pharmaceutical industry has encountered many limitations. The topic of OI still suffers from a lack of studies covering its concept and model. Also, textbooks rarely address this topic in relation to management concepts and organization theory. Therefore, this topic needs the efforts of researchers in preparing studies that contribute to the development of this field. Another important limitation is the lack of studies that have applied the Yolles model in management fields, in contrast to the Albrecht model, which has received widespread attention of researchers.

Finally, the application of the Yolles model in the pharmaceutical industry in this study could implicitly help in directing future studies towards applying the model in other industrial fields as well as in service fields such as hospitals, universities, and banks.

References

Albrecht, K. (2002). Organizational intelligence and knowledge management: Thinking outside the silos. Executive White Paper.

Akgün, A. E., Byrne, J., & Keskin, H. (2007). Organizational intelligence: a structuration view. Journal of Organizational Change Management, 20(3), 272–289.

Albrecht, K. (2003). The power of minds at work: Organizational intelligence in action. Amacom Books.

Alvesson, M., & Willmott, H. (2002). Identity regulation as organizational control: Producing the appropriate individual. Journal of management studies, 39(5), 619-644.

Ang, S., Rockstuhl, T., & Tan, M. L. (2015). Cultural intelligence and competencies. International Encyclopedia of Social and Behavioral Sciences, 2, 433–439.

Ansoff, H. I. (1957). Strategies for diversification. Harvard business review, 35(5), 113–124.

Arevalo, L. E. B., & Espinosa, A. (2015). Theoretical approaches to managing complexity in organizations: A comparative analysis. Estudios Gerenciales, 31(134), 20–29.

Argyris, C. (1999). On organizational learning. Oxford: Blackwell.

Argyris, C. (2002). Double-loop learning: Teaching, and Research. Academy of Management Learning and Education, 1, 206–19.

Argyris, C. (2002). Organizational Traps: Leadership, culture, organizational design. Oxford: Oxford University Press.

Arnett, D. B., Sandvik, I. L., & Sandvik, K. (2018). Two paths to organizational effectiveness–Product advantage and life-cycle flexibility. Journal of Business Research, 84, 285–292.

Afsar, B. Shahjehan, A. Imad Syed, S. I. & Wajid, A. (2019). The mediating role of transformational leadership in the relationship between cultural intelligence and employee voice behavior: A case of hotel employees. International Journal of Intercultural Relations, 69(1), 66–75.

Ashford, S. J., & Tsui, A. S. (1991). Self-regulation for managerial effectiveness: The role of active feedback seeking. Academy of Management Journal, 34(2), 251–280.

Avolio, B. J. (1999). Full leadership development: Building the vital forces in organizations. Thousand Oaks, CA: Sage.

Bahrami, M. A., Kiani, M. M., Montazeralfaraj, R., Zadeh, H. F., & Zadeh, M. M.(2016). The mediating role of organizational learning in the relationship of organizational intelligence and organizational agility. Osong Public Health and Research Perspectives, 7(3), 190–196.

Balavar, H., Rahimi, G., & Asgari, A. R. (2014). Comparison organizational intelligence between sport and non-sport organizations managers of Esfahan city. International Journal of Sport Studies, 4(10), 1275–1278.

Bang, V. V., & Joshi, S. L. (2008). Conceptualization of market expansion strategies in developing economies. Academy of Marketing Science Review, 2008, 1.

Barling, J., Weber, T., & Kelloway, E. K. (1996). Effects of transformational leadership training on attitudinal and financial outcomes: A field experiment. Journal of Applied Psychology, 81(6), 827.

Bar-On, R. (2000). Emotional and social intelligence: Insights from the Emotional Quotient Inventory. In R. Bar-On & J. D. A. Parker (Eds.), The handbook of emotional intelligence (pp. 363–388). San Francisco: Jossey-Bass.

Bass, B. M. (1985). Leadership and performance beyond expectations. New York: The Free Press.

Bass, B. M., & Avolio, B. J. (1990). From transactional to transformational leadership: Learning to share the vision. Organizational Dynamics, 18, 19–36.

Bass, B. M., & Avolio, B. J. (2004). Multifactor leadership questionnaire: MLQ; manual and sampler set. Mind Garden.

Bass, B. M., & Riggio, R. E. (2006). Transformational leadership. Psychology press.

Bavarsad, B., Ahmadi, R., Rahimi, F., & Zamani, S. (2014). A study of the effect of organizational intelligence and spiritual intelligence on organizational health. International Journal of Psychology and Behavioral Research, 3(4), 317–327.

Bratianu, C., Vasilache, S., & Jianu, I. (2006). In search of intelligent organizations. Management & Marketing, 1(4).

Brown, S. L., & Eisenhardt, K. M. (1995). Product development: Past research, present findings, and future directions. Academy of Management Review, 20(2), 343–378.

Bryant, P. (2007). Self-regulation and decision heuristics in entrepreneurial opportunity evaluation and exploitation. Management Decision, 45(4), 732–748

Bryant, P. (2009). Self-regulation and moral awareness among entrepreneurs. Journal of Business Venturing, 24(5), 505–518.

Buchko, A. (2019). Managerial intelligence: A clinical perspective. Newcastle: Cambridge Scholars Publishing.

Buckley, P. J., & Hashai, N. (2004). A global system view of firm boundaries. Journal of International Business Studies, 35(1), 33–45.

Burns, J. M. (2003). Transforming leadership: A new pursuit of happiness. NY: Atlantic Monthly Press.

Calof, J. L., Wright, S., & Dishman, P. L. (2008). Competitive intelligence: a multiphasic precedent to marketing strategy. European Journal of Marketing, 42(7/8), 766–785.

Cardoso, P. P. (2011). Facilitating self-organization in non-hierarchical communities. A methodology for regeneration programs (Doctoral dissertation, PhD thesis, Hull University Business School, Hull (submitted November 2010).

Cardoso, P. P. (2019). The viable system model as a framework to guide organizational adaptive response in times of instability and change. International Journal of Organizational Analysis, 27(2), 289–307.

Carson, R. A. (2008). Organization Theory: A Libertarian Perspective, Oklahoma: BookSurge.

Chau, P. (1997). Reexamining a model for evaluating information center success using a structural equation modeling approach. Decision Sciences, 28(2), 309–333.

Chen, K. H., Wang, C. H., Huang, S. Z., & Shen, G. C. (2016). Service innovation and new product performance: The influence of market-linking capabilities and market turbulence. International Journal of Production Economics, 172, 54–64.

Christmann, P., & Taylor, G. (2006). Firm self-regulation through international certifiable standards: Determinants of symbolic versus substantive implementation. Journal of International Business Studies, 37(6), 863–878.

Cohen, C. (2004). Business intelligence. London: John Wiley & Sons, Inc.

Conger, M. (2002). Leadership learning to share the vision. Organizational Dynamics, 19(3), 45–52.

Daft, R. L. (2008). Organization Theory and Design. Australia: South-Western, Cengage Learning.

Daneshfard, K., Rajae, Z., Bilondi, Z. M., & Banihashem, S. A. (2016). The effect of organizational intelligence on talent management, using structural equations. International Journal of Humanities and Cultural Studies, 3(2), 464–476.

Dawes, J. (2018). The Ansoff matrix: A legendary tool, but with two logical problems. Available at SSRN: https://ssrn.com (February 27, 2020).

De Boer, M., Van Den Bosch, F. A., & Volberda, H. W. (1999). Managing organizational knowledge integration in the emerging multimedia complex. Journal of Management Studies, 36(3), 379–398.

Dishman, P. L., & Calof, J. L. (2008). Competitive intelligence: A multiphasic precedent to
marketing strategy. European Journal of Marketing, 42(7/8), 766–785.

De Stobbeleir, K. E., Ashford, S. J., & Buyens, D. (2011). Self-regulation of creativity at work: The role of feedback-seeking behavior in creative performance. Academy of Management Journal, 54(4), 811–831.

Dinham, S., Crowther, F., Bain, A., Walker, A., & Chan, A. (2011). Self‐organisation and capacity building: sustaining the change. Journal of Educational Administration, 49(6), 701–719.

Duckett, H., & Macfarlane, E. (2003). Emotional intelligence and transformational leadership in retailing. Leadership & Organization Development Journal, 24(6), 309–317. https://doi.org/10.1108/01437730310494284

Ercetin, Ş. Ş., Hamedoğlu, M. A., Çelik, S., & Gündüz, H. B. (2000). Organizational intelligence. Education. Administration: Theory Applications, 24, 509–526.

Eysenck, H. J., & Barrett, P. (1985). Psychophysiology and the measurement of intelligence. In Methodological and statistical advances in the study of individual differences (pp. 1–49). Boston, MA: Springer.

Ferrell, O. C., & Hartline, M. D. (2017). Marketing strategy. Australia: Cengage Learning.

Fink, G., & Yolles, M. (2011). Understanding organizational intelligences as constituting elements of normative personality. Available at SSRN 1979593 (accessed on Jan 25, 2020).

Fink, G., Yolles, M., & Dauber, D. (2013). Managerial intelligence and efficacy. In Proceedings of IACCM 2013 Conference.

Gardner, H. E. (2008). Multiple intelligences: New horizons in theory and practice. Basic books.

Geyer, F. (2002). The march of self-reference. Kybernetes, 31(7/8), 1021–1042.

GhalichKhani, R. D. & Hakkak, M. (2016). A Model for measuring the direct and indirect impact of business intelligence on organizational agility with partial mediatory role of empowerment (Case Study: Tehran Construction Engineering Organization (TCEO) and ETKA Organization Industries. co). Procedia-Social and Behavioral Sciences, 230, 413–421.

Ghoneem, R. (2017). The effect of using management information systems (MIS) on building smart organization (Unpublished thesis, College of Commerce, Gaza (in Arabic).

Glor, E. D. (2015). Building theory of organizational innovation, change, fitness and survival. The Innovation Journal, 20(2), 1.

Gonyea, R. M., & Kuh, G. D. (2009). NSSE, organizational intelligence, and the institutional researcher. New Directions for Institutional Research, 141, 107–113.

Hair Jr., J. F., Black, W. C. Babin, B. J., & Anderson, R. E. (2014). Multivariate data analysis. Harlow: Pearson Education Limited.

Hair, J. F., Black, W. C., Babin, B. J., Anderson, R. E., & Tatham, R. L. (2006). Multivariate data analysis (6th ed.). Upper Saddle River, NJ: Pearson University Press.

Halal, W. E. (2006) Organizational Intelligence: What is it, and How can managers use it to improve performance? Knowledge Management Review. Journal of Business & Economics Research (JBER), 1, 20–25.

Hempel, S., Pineda, R., & Smith, E. (2011). Self-reference as a principal indicator of complexity. Procedia Computer Science, 6, 22–27.

Heylighen, F. (2013). Self-organization in communicating groups: The emergence of coordination, shared references and collective intelligence. In Complexity Perspectives on Language, Communication and Society (pp. 117–149). Heidelberg Berlin: Springer.

Hoyle, R. H. (2012). Introduction and overview. In R. H. Hoyle, (Ed.), Handbook of structural equation modeling (pp. 3–16). New York: The Guilford Press.

Hu, L. T., & Bentler, P. M. (1998). Fit indices in covariance structure modeling: Sensitivity to underparameterized model misspecification. Psychological Methods, 3(4), 424.

Hussain, S., Khattak, J., Rizwan, A., & Latif, M. A. (2013). Ansoff matrix, environment, and growth-an interactive triangle. Management and Administrative Sciences Review, 2(2), 196–206.

Jahanfar, A., & Shariatmadari, M. (2015). The link between organizational intelligence and customer satisfaction rates: A Case of Parsian bank. Journal of Education and Human Development, 4(1), 285–290.

Kalkan, V. D. (2005). Organizational intelligence: Antecedents and consequences. Journal of Business & Economics Research (JBER), 3(10).

Kamy, F. (2018). The impact of innovation and development of new products to increase the market share of the corporation: A Case brood foundation for the production of milk and its derivatives Balmcilh study. Strategy and development, 8(1), 265–286.

Kazemi, M., Lagzian, M., Malekzadeh, G., & Pour, S. (2012). Dimensions of organizational intelligence in Iranian universities: An information processing perspective. Journal of Information Systems and Telecommunication, 1(1), 1–17.

Khanghahi, M. E., & Jafari, P. (2013). A Model for Organizational Intelligence in Islamic Azad University (Zone 8). Mathematics Education Trends and Research, 1–10.

Bahrami L. D. (Ed.). (2009). Knowledge management, organizational intelligence and learning, and complexity-Volume III. EOLSS Publications.

Kline, R. B. (2015). Principles and practice of structural equation modeling. Guilford publications.

Kotler, P., Manrai, L. A., Lascu, D. N., & Manrai, A. K. (2019). Influence of country and company characteristics on international business decisions: A review, conceptual model, and propositions. International Business Review, 28(3), 482–498.

Kuntz, J. R., & Gomes, J. F. (2012). Transformational change in organizations: A self-regulation approach. Journal of Organizational Change Management, 25(1), 143–162.

Lee, B. K., & Wong, V. (2010). New product development proficiency and multi-country product rollout timeliness. International Marketing Review, 27(1), 28–54.

Lefter, V., Prejmerean, M., & Vasilache, S. (2008). The dimensions of organizational intelligence in Romanian companies–a human capital perspective. Theoretical and Applied Economics, 10(10), 39.

Lennic, D., & Kiel, F. (2005). Moral intelligence. New Jersey: Pearson Education, Inc.

Liautaud, B., & Hammond, M. (2000). E-Business intelligence: turning information into knowledge into profit. New York: The McGraw-Hill Companies, Inc.

Liebowitz, J. (2006), Strategic Intelligence: Business Intelligence, Competitive Intelligence,
and Knowledge Management.
Boca Raton: Auerbach.

Lim, B., & Ployart, R. E. (2004). Transformational leadership: Relations to the five-factor model and team performance in typical and maximum contexts. Journal of Applied Psychology, 89, 610–621.

Loshin, D. (2003). Business Intelligence. San Francisco: Morgan Kaufmann Publishers.

Lyons, P., & Bandura, R. P. (2017). Management coaching with performance templates to stimulate self-regulated learning. European Journal of Training and Development, 41(6), 508–518.

Magala, S., Akgün, A. E., Byrne, J., & Keskin, H. (2007). Organizational intelligence: a structuration view. Journal of Organizational Change Management, 20(3), 272–289.

Mandal, P. C. (2018). Marketing information and marketing intelligence: roles in generating customer insights. International Journal of Business Forecasting and Marketing Intelligence, 4(3), 311–321.

March, J. G. (1999). The pursuit of organizational intelligence: Decisions and learning in organizations. Blackwell Publishers, Inc.

Matsuda, T. (1992). Organizational intelligence: Its significance as a process and as a product. In Proceedings of the International Conference on Economics/Management and Information Technology (Vol. 92, pp. 219–222). Tokyo: The Japan Society for Management Information.

Matsuda, T. (1993). Organizational intelligence: theory of collectively intelligent behaviors and engineering of effective information systems in the complex organizations. In Proceedings of IEEE Systems Man and Cybernetics Conference-SMC (Vol. 1, pp. 664–669). IEEE.

Mattavelli, S., Richetin, J., Gallucci, M., & Perugini, M. (2017). The self-referencing task: Theoretical overview and empirical evidence. Journal of Experimental Social Psychology, 71, 68–82.

Mayer, J. D., Caruso, D. R., & Salovey, P. (1999). Emotional intelligence meets traditional standards for an intelligence. Intelligence, 27(4), 267–298.

Mbithi, B., Muturi, W., & Rambo, C. (2015). Effect of market development strategy on performance in sugar industry in Kenya. International Journal of Academic Research in Business and Social Sciences, 5(12), 311–325.

McDonald, R. P., & Ho, M. H. R. (2002). Principles and practice in reporting structural equation analyses. Psychological methods, 7(1), 64.

McMaster, M. D. (1996). The intelligence advantage: organizing for complexity. Boston: Butterworth-Heinemann.

Menkes, J. (2006). Executive intelligence: What all great leaders have. Management Today, 22(9), 16–22.

Miller, G. J., Bräutigam, D., & Gerlach, S. V. (2006). Business intelligence competency centers: a team approach to maximizing competitive advantage (Vol. 8). John Wiley & Sons.

Mintzberg, H. (2010). Developing Leaders? Developing Countries? Oxford Leadership Journal, 1(2), 1–10.

Mohr, A., & Batsakis, G. (2014). Intangible assets, international experience and the internalization speed of retailers. International Marketing Review, 31(6), 601–620.

Mousavinejad, S. A., Mohebi, M., & Jafari, J. (2014). Analyzing the relationship between organizational intelligence and staff productivity in governmental district: A case of Shiraz municipality. Arth prabandh: A Journal of Economics and Management, 3(2), 105–118.

Naser A. Aboyassin, N. A., & Najm A. N. (2013). The effect of ineffective leadership on individual and organizational performance in Jordanian institutions. Competitiveness Review: An International Business Journal, 23(1), 68–84.

Nonaka, I. (1991). The knowledge-creating company. Harvard Business Review, 68(6), 96–104.

Nonaka, I., & Takeuchi, H. (1995). The knowledge-creating company. How Japanese companies create the dynamics of innovation. Oxford: Oxford University Press.

Ovcina, D. (2010). The dynamics of market entry and expansion strategy in emerging markets: The case of Wal-Mart in Latin America. (Doctoral disertation, Sheffield Business School at Sheffield Hallam University Program, Sheffield).

Oviatt, B. M., & McDougall, P. P. (2005). Defining international entrepreneurship and modelling the speed of internationalization. Entrepreneurship: Theory & Practice, 29(5), 537–553.

Panagiotakopoulos, P. D., Espinosa, A., & Walker, J. (2016). Sustainability management: Insights from the Viable System Model. Journal of Cleaner Production, 113, 792–806.

Peterson, S. J. Walumbwa, F. O. Byron, K., & Myrowitz, J. (2008). CEO Positive Psychological Traits, Transformational Leadership, and Firm Performance in High-Technology Start-up and Established Firms. Journal of Management, 35(2), 348368.

Phungsoonthorn, T., Charoensukmongkol, P. (2019). Antecedents and outcomes associated with a sense of place toward the organization of Myanmar migrant workers in Thailand, Equality. Diversity and Inclusion, 39(2), 195–218.

Rasouli, E., Soodi, S., & Jafarzadeh, Z. (2016). Studying the relationship between organizational intelligence and organizational agility of employees of Payame Noor University of Sari. International Journal of Organizational Leadership, 5, 426–432.

Saleem, H. (2015). The impact of leadership styles on job satisfaction and mediating role of perceived organizational politics. Procedia: Social and Behavioral Sciences, 172, 563–569.

Schwaninger, M. (2001). Intelligent organizations: an integrative framework. Systems Research and Behavioral Science: The Official Journal of the International Federation for Systems Research, 18(2), 37–158.

Schwaninger, M. (2003). A cybernetic model to enhance organizational intelligence. Systems Analysis Modelling Simulation, 43(1), 53–65.

Schwaninger, M. (2006). Intelligent organizations: Powerful models for systemic management. Springer Science & Business Media.

Schwaninger, M. (2015). Model‐based Management: A cybernetic concept. Systems Research and Behavioral Science, 32(6), 564–578.

Schwaninger, M., & Groesser, S. N. (2012). Operational closure and self‐reference: on the logic of organizational change. Systems Research and Behavioral Science, 29(4), 342–367.

Senge, P. M. (1990). The fifth discipline. New Mexico: Currency Book.

Shahabi, A., Faez, A., & Fazli, D. (2012). Organizational intelligence dismounting barriers prioritization: A real-world case study. Management Science Letters, 2(8), 3013–3022.

Silva, A. L., & Guerrini, F. M. (2018). Self-organized innovation networks from the perspective of complex systems: A comprehensive conceptual review. Journal of Organizational Change Management, 31(5), 962–983.

Simic, I. (2005). Organizational learning as a component of organizational intelligence. Management, Information and Marketing Aspects of the Economic Development of the Balkan Countries, 189–196.

Staskeviciute, I., & Ciutiene, R. (2008). Processes of university organizational intelligence: Empirical research. Engineering Economics, 5(60), 65–71.

Sydanmaanlakka, P. (2002). An intelligent organization: Integrating performance, competence and knowledge management. Capstone.

Tahmasebifard, H. (2018). The role of competitive intelligence and its sub-types on achieving market performance. Cogent Business & Management, 5(1), 1540073.

Tan, W. L., & Yoo, S. J. (2008). Organizational learning platform and New Product development. Research Collection Lee Kong Chian School of Business. Available at: https://ink.library.smu.edu.sg/lkcsb_research/1383 (Accessed Jan 10, 2020)

Thannhuber, M. J., Bruntsch, A., & Tseng, M. M. (2017). Knowledge management: managing organizational intelligence and knowledge in autopoietic process management systems–ten years into industrial application. Procedia CIRP, 63, 384–389.

Tzafestas, S. G. (2017). Systems, cybernetics, control, and automation. River Publishers.

Underwood, J. (2004). What’s your corporate IQ?: How the smartest companies learn transform lead. Chicago: Dearborn Trade Publishing.

Veryard, R. (2012). Building organizational intelligence. Available at: http://leanpub.com/orgintelligence (Accessed Feb 15, 2020).

Walker, Jr., O.C., & Mullins, J. W. (2011). Marketing strategy: A decision-focused approach. New York: McGraw-Hill Companies, Inc.

Weijermars, R. (2011). Building corporate IQ–moving the energy business from Smart to Genius: executive Guide to Preventing Costly Crises. Springer Science & Business Media.

Wells, J. (2013). Strategic IQ: Creating smarter corporations. John Wiley & Sons.

Wilensky, H. L. (1968). Organizations: organizational intelligence. In International Encyclopaedia of the Social Sciences. Macmillan New York.

Yolles, M., 1999. Management systems: A viable approach. London: Financial Times Pitman Publishing.

Yolles, M. (2005). Organizational intelligence. Journal of Workplace Learning, 17(1/2), 99–114.

Yolles, M. (2009). A social psychological basis of corruption and sociopathology. Journal of Organizational Change Management, 22(6), 691–731.

Yolles, M., & Fink, G. (2015). The changing organization: an agency modelling approach. International Journal of Markets and Business Systems, 1(3).

Yolles, M. (2018). Sustainability development: Part 1 – from the cybernetic of cybernetics to the cybernetics of development. International Journal of Markets and Business Systems, 3, (3), 238–256.

Zehir, C., Köle, M., & Yıldız, H. (2015). The mediating role of innovation capability on market orientation and export performance: An implementation on SMEs in Turkey. Procedia-Social and Behavioral Sciences, 207, 700–708.

Zhang, X., & Bartol, K. M. (2010). Linking empowering leadership and employee creativity: The influence of psychological empowerment. Academy of Management Journal, 53(1), 107–28.

Zhao, H., Ma, J., & Yang, J. (2017). 30 years of research on entry mode and performance relationship: a meta-analytical review. Management International Review, 57(5), 653–682.

Zohar, D., & Marshall, I. (2001). Contacting our spiritual intelligence. New York: Bloomsbury publishing.